Job Management Partner 1/Automatic Operation GUI and Command Reference

[Contents][Index][Back][Next]


1.2 Window transition

The following figures show the window transitions in JP1/AO.

Figure 1-1 JP1/AO window transition (from the main window)

[Figure]

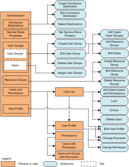
Figure 1-2 JP1/AO window transition (from the Administration window)

[Figure]

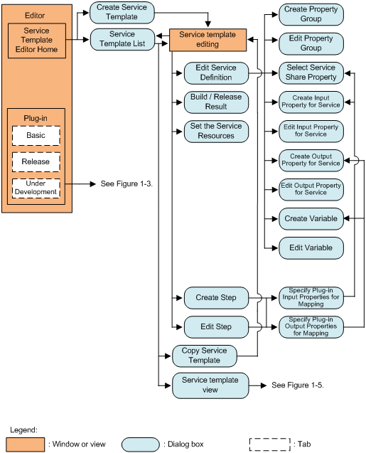
Figure 1-3 JP1/AO window transition (from the Editor window) (1/3)

[Figure]

Figure 1-4 JP1/AO window transition (from the Editor window) (2/3)

[Figure]

Figure 1-5 JP1/AO window transition (from the Editor window) (3/3)

[Figure]