uCosminexus Service Platform, Setup and Operation Guide

[Contents][Glossary][Index][Back][Next]

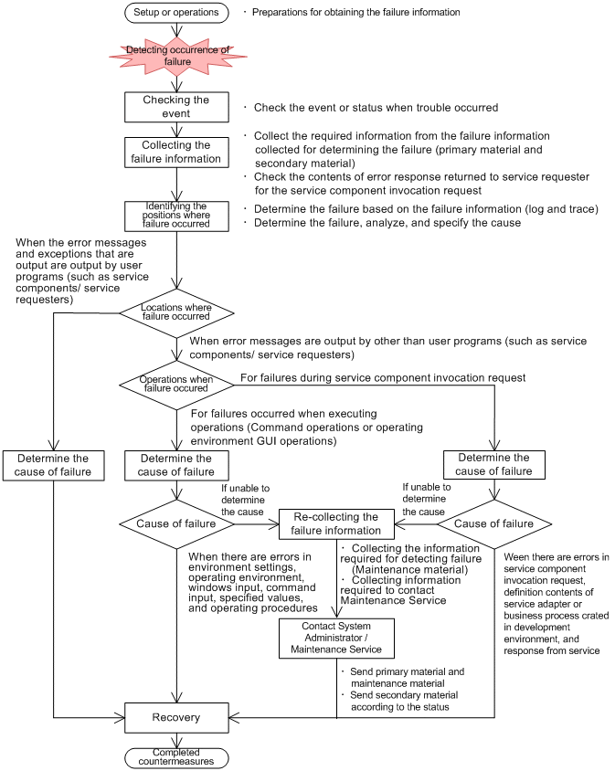
7.1 Troubleshooting Procedures

Specify the reasons for failure in the procedure of the following figure, when there is an error in setting up the environment due to failure in setting up or operating the system:

Figure 7-1 Troubleshooting

[Figure]

The description of each procedure is as follows:

  1. Confirming the phenomenon
    Confirms as to what phenomenon occurred in which type of environment for error analysis.
    For details about the items to be checked, see 7.2 Information required for investigating errors.
  2. Collecting the error information
    Collects the necessary error information (primary data and secondary data) from the error information (such as log to trace) acquired for error investigations. The primary data is used for primary detection and investigation of errors. The secondary data is the error information used depending on the error contents determined in the primary detection.
    For details about the necessary data, see 7.2 Information required for investigating errors. For details about how to acquire the error information, see 7.3 Acquiring failure information. Please note that there are items that must be acquired always and items that require acquisition settings depending on the type of error information.
  3. Specifying the places where error occurred
    Checks the contents of collected error information and performs error investigations and specifies the places where error occurred. As a result of error investigations, when an error message or exception is output by user programs such as service requester or service components, you must consult the system developer, and the system developer must specify the reasons for error and restore the user programs.
    Alternatively, you must detect the reasons as to whether error occurred in service components invoking requester while executing the operations (command operations or operations from screens of operating environment).
    For details about the viewpoints (Output format) on log and trace output by HCSC server and HCSC-Manager, see 7.4 Types of error information. For details about the error information output by other prerequisite products, see the manual of each product.
  4. Specifying the reason for error
    Specifies the reason for error from the places where error occurred or operations when error occurred.
  5. Recollecting the error information
    Collects the maintenance data required to contact the system administrator or Maintenance Service when the reason for error cannot be specified. For details, see 7.2 Information required for investigating errors.
  6. Contact the system administrator or Maintenance Service
    Contact the system administrator or Maintenance Service and send the primary data or maintenance data. Send the secondary data depending on the status of the error occurred.
  7. Restoration
    Eliminate the reason (cause) for error and perform restoration so that normal operations are performed and then start the operations again.