Hitachi

For Linux(R) (x86) Systems HA Monitor Cluster Software


8.6.4 Examples of environment settings for a hot-standby configuration with a locked server specified

This subsection explains examples of the settings to be specified in the definition files when a locked server is specified for each lock relationship on the locked server.

Organization of this subsection

(1) Example of definition when servers have a lock relationship with each other

The following figure shows an example of the environment settings when servers have a lock relationship with each other.

Figure 8‒18: Example of environment settings when servers have a lock relationship with each other

[Figure]

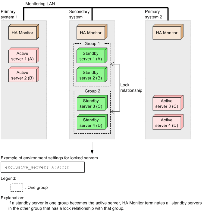
(2) Example of definition when groups have a lock relationship with each other

The following figure shows an example of the environment settings when server groups have a lock relationship with each other.

Figure 8‒19: Example of environment settings when server groups have a lock relationship with each other

[Figure]

(3) Example of definition when some of the servers in one group have a lock relationship with some of the servers in another group

The following figure shows an example of the environment settings when some of the servers in one group have a lock relationship with some of the servers in another group.

Figure 8‒20: Example of environment settings when some of the servers in one group have a lock relationship with some of the servers in another group

[Figure]

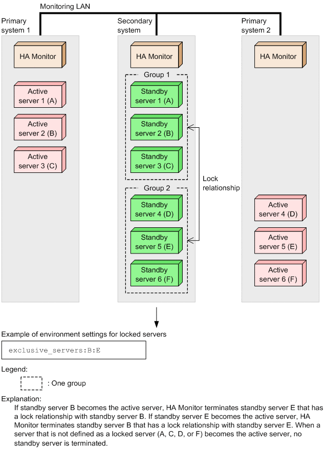
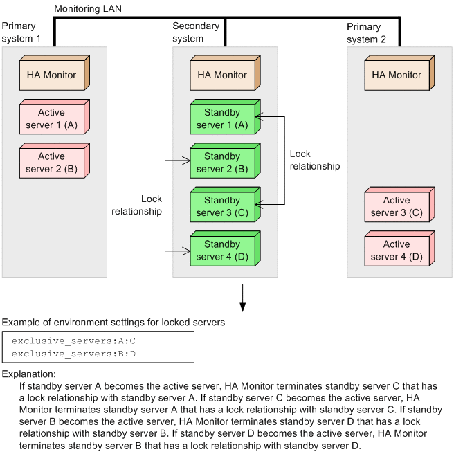
(4) Example of definition when servers have (multiple) lock relationships

The following figure shows an example of environment settings when servers have (multiple) lock relationships.

Figure 8‒21: Example of environment settings when servers have (multiple) lock relationships

[Figure]

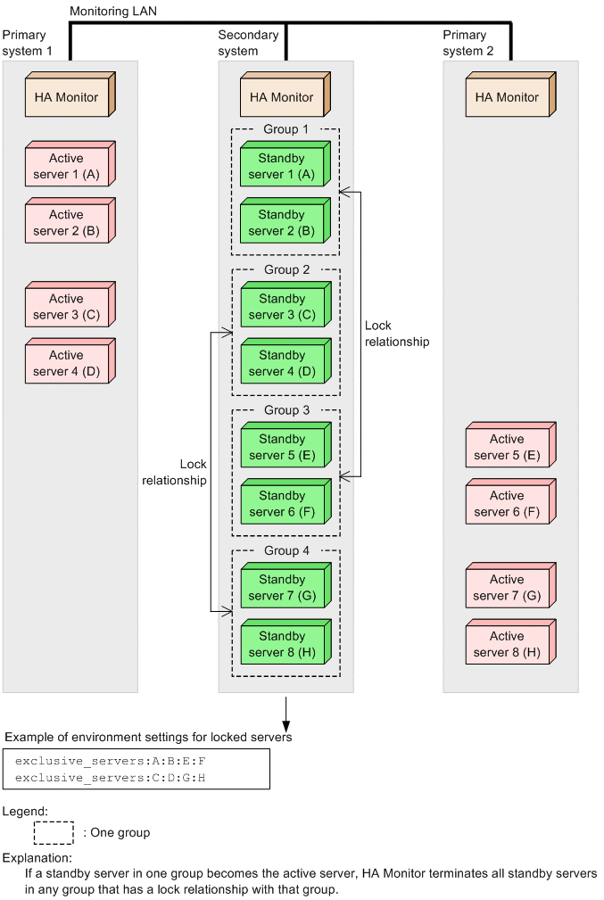
(5) Example of definition when groups have (multiple) lock relationships

The following figure shows an example of environment settings when server groups have (multiple) lock relationships.

Figure 8‒22: Example of environment settings when groups have (multiple) lock relationships

[Figure]

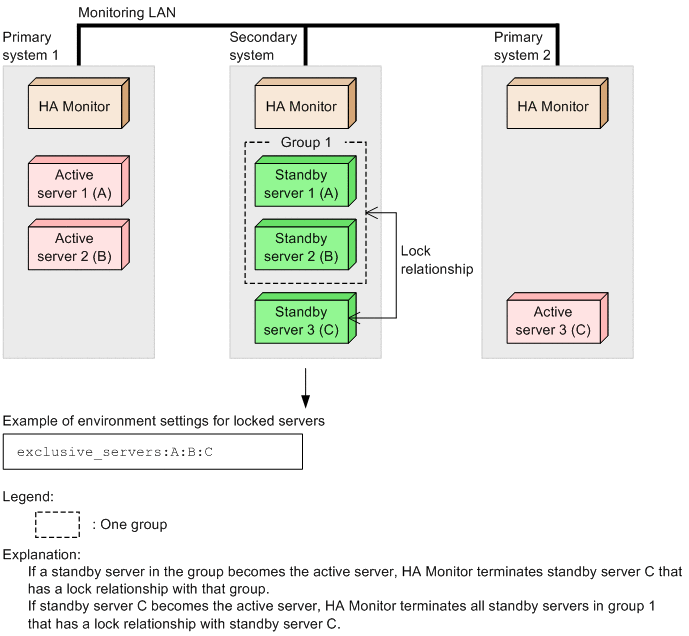
(6) Example of definition when a group has a lock relationship with individual servers

The following figure shows an example of environment settings when a server group has a lock relationship with individual servers.

Figure 8‒23: Example of environment settings when a group has a lock relationship with individual servers

[Figure]