8.10.4 When using the asynchronous concurrent processing for threads
This subsection describes the trace collection points and the trace information that can be acquired, when you use the asynchronous concurrent processing for threads.
- Organization of this subsection
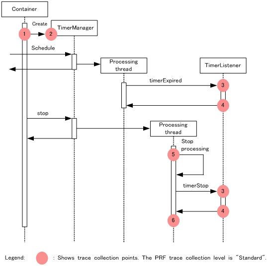
(1) Trace collection points of TimerManager
-
Trace collection points and PRF trace collection levels
The following table describes the event IDs, trace collection points, and PRF trace collection levels:
Table 8‒70: Details of the trace collection points of TimerManager Event ID
Number in the figure#
Trace collection point
Level
0x8435
1
Immediately before TimerManager starts
A
0x8436
2
Just after TimerManager starts
A
0x8439
5
Immediately before TimerManager stops
A
0x843A
6
Just after TimerManager stops
A
0x843D
3
Immediately before executing the listener for TimerManager
A
0x843E
4
Just after executing the listener for TimerManager
A
- Legend:
-
A: Standard
- #
-
Corresponds to the numbers in Figure 8-43.
The following figure shows the trace collection points of TimerManager.
Figure 8‒43: Trace collection points of TimerManager -
Trace information that can be collected
The following table describes the trace information that can be collected for TimerManager.
Table 8‒71: Trace information that can be collected for TimerManager Number in the figure#1
Event ID
Level
Information that can be collected
Interface name
Operation name
Option
1
0x8435
A
--
--
--
2
0x8436
A
--
--
-
When normal:
Entrance-time
-
For an exception:
Entrance-time exception-name
3
0x843D
A
Method name#2
Unique number for each schedule
--
4
0x843E
A
Method name#2
Unique number for each schedule
-
When normal:
Entrance-time
-
For an exception:
Entrance-time exception-name
5
0x8439
A
--
--
--
6
0x843A
A
--
--
-
When normal:
Entrance-time
-
For an exception:
Entrance-time exception-name
- Legend:
-
A: Standard
--: Not applicable
- #1
-
Corresponds to the numbers in Figure 8-43.
- #2
-
TimerManager.timerExpired, StopTimerListener.timerStop, or CancelTimerListener.timerCancel is output.
-
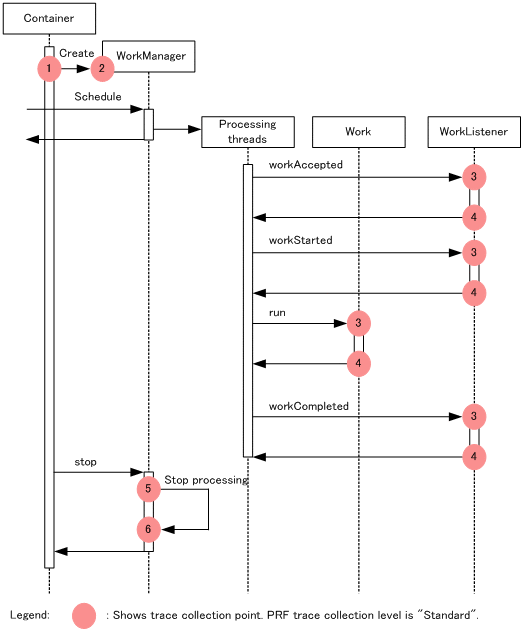
(2) Trace collection points of WorkManager
-
Trace collection points and PRF trace collection levels
The following table describes the event IDs, trace collection points, and PRF trace collection levels.
Table 8‒72: Details of the trace collection points of WorkManager Event ID
Number in the figure#
Trace collection point
Level
0x8437
1
Immediately before WorkManager starts
A
0x8438
2
Just after WorkManager starts
A
0x8440
4
Just after executing the listener or task processing for WorkManager
A
0x843B
5
Immediately before WorkManager stops
A
0x843C
6
Just after WorkManager stops
A
0x843F
3
Immediately before executing the listener or task processing for WorkManager
A
- Legend:
-
A: Standard
- #
-
Corresponds to the numbers in Figure 8-44.
The following figure shows the trace collection points of WorkManager.
Figure 8‒44: Trace collection points of WorkManager -
Trace information that can be collected
The following table describes the trace information that can be collected for WorkManager.
Table 8‒73: Trace information that can be collected for WorkManager Number in the figure#1
Event ID
Level
Information that can be collected
Interface name
Operation name
Option
1
0x8437
A
--
--
--
2
0x8438
A
--
--
-
When normal:
Entrance-time
-
For an exception:
Entrance-time exception-name
3
0x843F
A
Method name#2
Unique number for each schedule
--
4
0x8440
A
Method name#2
Unique number for each schedule
-
When normal:
Entrance-time
-
For an exception:
Entrance-time exception-name
5
0x843B
A
--
--
--
6
0x843C
A
--
--
-
When normal:
Entrance-time
-
For an exception:
Entrance-time exception-name
- Legend:
-
A: Standard
--: Not applicable
- #1
-
Corresponds to the numbers in Figure 8-44.
- #2
-
Work.run, WorkListener.workAccepted, WorkListener.workRejected, WorkListener.workStarted, or WorkListener.workCompleted is output.
-