Hitachi

uCosminexus Application Server System Design Guide


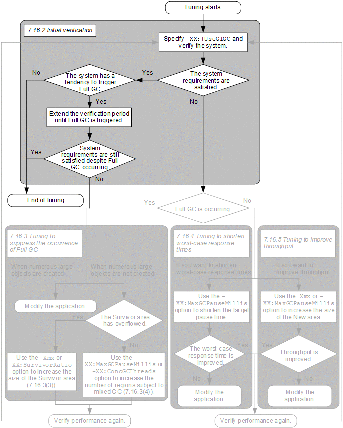
7.16.2 Initial verification

Figure 7‒34: Flow of initial verification

[Figure]

Figure 7-34 charts the flow of initial verification.

  1. Enable G1 GC and verify the system. Even if the results of this verification show that the system requirements are satisfied, check whether the system has a tendency to trigger Full GC. If the system requirements are not satisfied, go to 7.16.3 Tuning to suppress the occurrence of Full GC.

  2. If Full GC does not occur during verification, this is no guarantee that Full GC will not occur in the future when the system is run for an extended period of time. For this reason, you must make sure that the overall tendency of the system is not to trigger Full GC.

    Figure 7‒35: How a tendency to trigger Full GC manifests

    [Figure]

    Figure 7-35 graphs the usage of the Java heap after each occurrence of GC during the verification process. A system is considered to have a tendency to trigger Full GC if, as shown in Figure 7-35, there is an overall increasing trend in Java heap usage despite mixed GC occurring.

  3. If the system requirements are met but the system exhibits a tendency to trigger Full GC, extend the verification period until Full GC is triggered and then check whether the system requirements are still satisfied. If the system requirements are no longer satisfied after Full GC is triggered, perform tuning to suppress the occurrence of Full GC. If you cannot extend the verification time, you can perform tuning to eliminate the tendency to trigger Full GC even if Full GC did not occur during the verification process. For details about how to tune the Java heap to suppress Full GC, see 7.16.3 Tuning to suppress the occurrence of Full GC.