Hitachi

uCosminexus Application Server System Design Guide


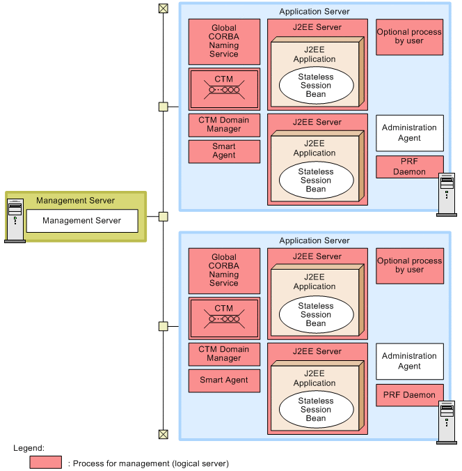
3.14.1 Features of the system configuration

In this system configuration, a user server defined as a logical server is deployed on a system where Management Server performs operation management. You can deploy a Management Server instance to be used for operation management either on the management server or on each machine. For details about deploying Management Server, see 3.9 Determining the deployment of the operation management process.

The following figure shows an example of a configuration for deploying the user server. In this configuration example, a user optional process is executed on the Application Server machine. This user optional process is defined and deployed as a logical user server so that Management Server can manage the process.

Figure 3‒60: Example of a configuration with a user server deployed

[Figure]

Note: For other legend items, see 3.2 Description of the system configuration.

Feature
  • You can use the Management Server to perform operation management of an optional process.