Hitachi

JP1 Version 12 JP1/IT Desktop Management 2 - Asset Console Configuration and Administration Guide


15.1.3 Example of using the provided sample Items

On the New Item job menu, the following sample Items are provided: Problem Report Form, Equipment Deployment Request Form, and Equipment Order Request Form. These Items can be used individually, but they can also be used in pairs, such as the Equipment Deployment Request Form and the Equipment Order Request Form. This subsection presents examples of using the provided sample forms for problem resolution and for equipment deployment.

Organization of this subsection

(1) Resolving a problem

The following figure shows the flow of problem resolution using the provided sample Problem Report Form.

Figure 15‒7: Flow of resolving a problem

[Figure]

The following explains the Item operations for resolving a software problem.

(a) Problem Report Form

The Problem Report Form Item is used when a problem occurs with an asset. It executes processing to describe the problem, apply for and request resolution, resolve the problem, and confirm that the problem has been resolved.

The following are the operations performed by each of the workers involved with a Problem Report Form:

  • Applicant

    When a problem occurs with an asset, the applicant notes the details of the problem, such as the date of occurrence and the nature of the problem, and creates a Problem Report Form. The applicant clicks the Apply button to submit the application.

    Files can be attached to the Problem Report Form. The applicant can also save an Item while in the process of creating it.

  • Problem Reception Desk

    The problem receiver checks the contents of the Problem Report Form application. If resolution is necessary, the problem receiver assigns a problem number and clicks the Request button to send the Item to the problem resolution desk. If rejection is appropriate, the problem receiver notes the reasons that corrective measures are not required and clicks the Reject button to return the Item to the applicant.

  • Problem Resolution Desk

    A worker at the problem resolution desk receives the request, determines the corrective measures that will resolve the problem, notes those measures, and then clicks the Complete button to return the Item to the applicant.

  • Applicant

    The applicant confirms that the problem was resolved by the corrective measures and clicks the Confirmation button to complete the Item.

For details about how to create a Problem Report Form, see 15.1.2 Example of creating a Problem Report Form.

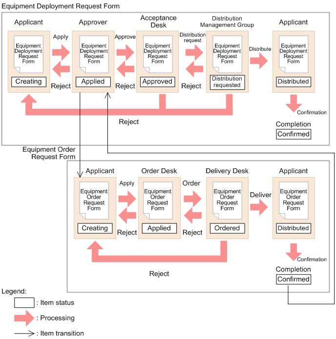
(2) Ordering and deploying requested equipment

The following figure shows the flow of using the provided sample Equipment Deployment Request Form and Equipment Order Request Form Items to deploy equipment.

Figure 15‒8: Flow of equipment deployment

[Figure]

The following explains the Item operations for deploying equipment:

(a) Equipment Deployment Request Form

The Equipment Deployment Request Form Item is used to request deployment of new equipment. It executes the processing for application, request, distribution, and completion of deployment of equipment.

The following are the operations performed by each of the workers involved with an Equipment Deployment Request Form:

  • Applicant

    When new equipment is to be deployed, the applicant notes the equipment type and name, model, specifications, and other details, and creates an Equipment Deployment Request Form. The applicant clicks the Apply button to apply for equipment deployment. The applicant can also save an Item while still in the process of creating it.

  • Approval user

    The approver checks the submitted Equipment Deployment Request Form application, approves it, and clicks the Approve button to send the Item to the acceptance desk. If rejection is appropriate, the approver notes the reasons why the software is not required and clicks the Reject button to return the Item to the applicant.

  • Acceptance Desk

    A worker at the acceptance desk checks whether the equipment requested in the Equipment Deployment Request Form is in stock. If the equipment is in stock, the worker reserves it and clicks the Request Distribution button to send the Item to the distribution management group.

    If the equipment is not in stock, the worker clicks the Order button on the displayed Equipment Order Request Form Item window to initiate a purchase order for the equipment. When the equipment becomes available, the worker reserves it for deployment and clicks the Request Distribution button to send the Item to the distribution management group.

  • Distribution Management Group

    A worker in the distribution management group notes the pertinent information about the distributed equipment, including the user, group, location, and other details, and clicks the Distribute button to send the Item to the applicant.

  • Applicant

    The applicant confirms that the requested equipment has been deployed and clicks the Complete button to complete the Item.

(b) Equipment Order Request Form

The Equipment Order Request Form Item is used to apply for, issue a purchase order for, provide, and confirm installation of equipment.

The following are the operations performed by each of the workers involved with an Equipment Order Request Form:

  • Applicant

    A worker at the acceptance desk receives the approved application for equipment deployment. If the equipment is not in stock, the worker notes the specifications and other details about the asset that is to be distributed, creates an Equipment Order Request Form, and then clicks the Apply button to request a purchase order for the equipment. This worker can also save the Item while it is being created.

  • Order Desk

    A worker at the order desk checks the order request, determines whether it is covered by the budget, and if there are no problems clicks the Order button to submit a purchase order for the equipment. If there is a problem with placing the order, the worker notes the reason, such as no funds in the budget, and then clicks the Reject button to return the Item to the applicant.

  • Delivery Desk

    A worker at the delivery desk checks that the ordered equipment has been delivered and creates and uploads a list of the received equipment. The worker then clicks the Delivery button to register the requested equipment and send the Item to the applicant. If the equipment cannot be obtained, the worker clicks the Reject button to return the Item to the applicant or to the order desk.

  • Applicant

    The applicant confirms that the requested equipment was delivered and clicks the Complete button to complete the Item.