Hitachi

JP1 Version 12 JP1/SNMP System Observer Description, Operator's Guide and Reference


4.1.1 Window transition

The following explains the window transition of each window.

Organization of this subsection

(1) Resource Browser window

Figure 4‒1: Window transition of the Resource Browser window

[Figure]

Related Topics

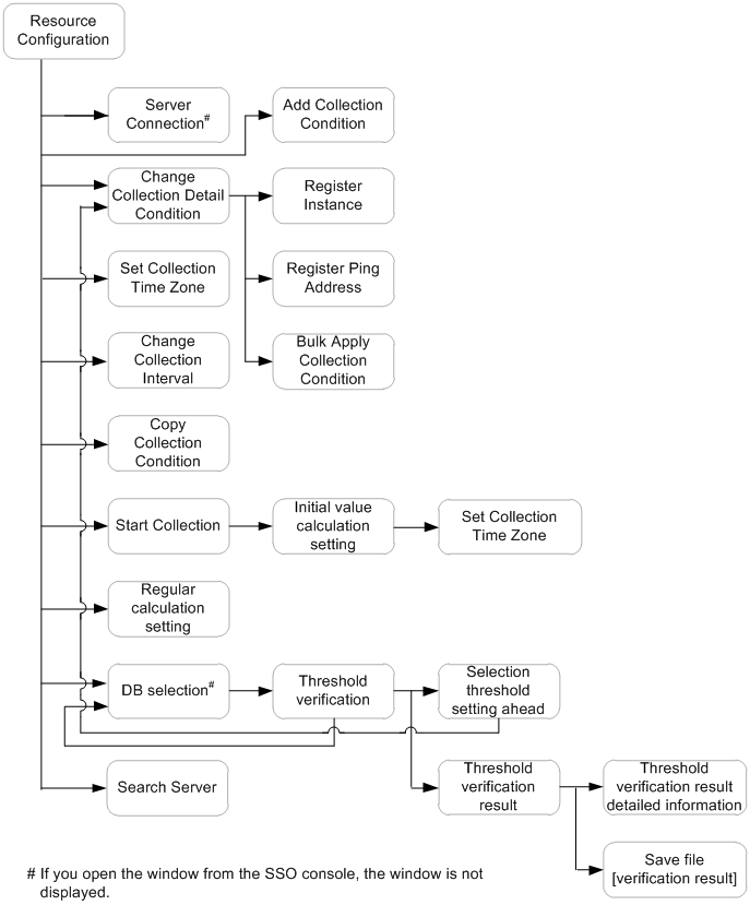
(2) Resource Configuration window

Figure 4‒2: Window transition of the Resource Configuration window

[Figure]

Related Topics

(3) Resource Data Reference window

Figure 4‒3: Window transition of the Resource Data Reference window

[Figure]

Related Topics

(4) Process Configuration window

Figure 4‒4: Window transition of the Process Configuration window

[Figure]

Related Topics

(5) Process Monitor window

Figure 4‒5: Window transition of the Process Monitor window

[Figure]

Related Topics

(6) Report Configuration window

Figure 4‒6: Window transition of the Report Configuration window

[Figure]

Related Topics