3.5 Functions for automatically restarting operation monitoring system services
As an insurance against abnormal termination of the PFM services, Performance Management provides a function that allows you to automatically restart the services. The Status Server service of each host uses the status management function to monitor the PFM services within the same host, and automatically restarts the PFM service when it detects an abnormal termination. Even when abnormal termination does not occur, you can set the PFM services to automatically restart at specified intervals. This function is called the PFM service automatic restart functionality. To maintain a stable monitoring environment, use the PFM service automatic restart function.
The PFM service automatic restart functionality uses the status management function. For this reason, the version of the PFM services to which this function is applied must support the status management function, and the status management function must be active on the host running these services. The PFM services to be restarted are the only PFM services that run on the physical host. The actual Status Server service is not restarted. If you are operating Performance Management on a cluster system, use the cluster software to control the PFM services that run on the logical host. The PFM service automatic restart function applies to all services running on the logical host.
|
|
The PFM service automatic restart function provides the following two functionalities:
-
Automatic restart functionality
This functionality monitors the PFM services, and automatically restarts them when an abnormal termination is detected. You can specify the monitored PFM services and the monitoring intervals in units of service. However, if this functionality detects that the monitored PFM services terminated abnormally, the services are restarted in the service startup unit# to which the applicable PFM service belongs.
-
Scheduled restart functionality
This functionality periodically restarts the PFM services. You can specify the PFM services to be restarted and the intervals between restarts in units of service. However, the PFM services are restarted in the service startup unit# to which the applicable PFM service belongs, while the specified unit of service terminates the services.
- #
-
The service startup unit is the minimum unit you can specify with the jpcspm start command. For monitoring agents, the Agent Store and Remote Monitor Store services are paired together as a unit, and the Agent Collector and Remote Monitor Collector services are paired together as a unit. For multi-instance agents, each instance forms a unit. For the Action Handler service, the service forms the actual unit.
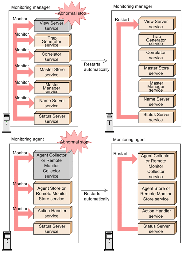
The figure below shows an example where services are started by the service startup unit. In this example, even if the monitored target is only the Agent Store service, when an abnormal termination of the Agent Store service is detected, the PFM service automatic restart function restarts both the Agent Collector and Agent Store services forming the service startup unit to which the Agent Store service belongs. For details about the service startup units in the PFM service automatic restart functionality, see the chapter that describes detecting problems in Performance Management in the JP1/Performance Management User's Guide.
Figure 3‒33: Example of the restart by the service startup unit to which the applicable service belongs
You can configure the PFM service automatic restart functionality in the Service Properties window, which is launched from the Services window of PFM - Web Console. For details about the PFM service automatic restart functionality, see the chapter that describes detecting problems in Performance Management in the JP1/Performance Management User's Guide.