Hitachi

JP1 Version 12 JP1/Automatic Job Management System 3 System Design (Configuration) Guide


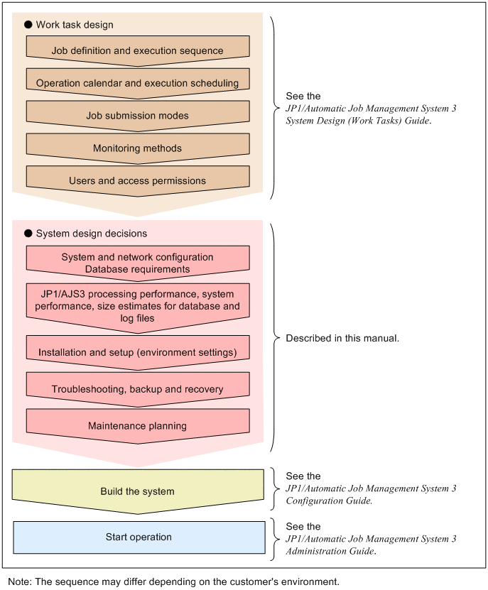
1.1 Design flow

The design flow when deploying JP1/AJS3 can be broadly categorized as a work-task design for automating job execution under JP1/AJS3, and a system design for installing and running JP1/AJS3 efficiently.

The following figure shows the basic design steps when you deploy JP1/AJS3.

Figure 1‒1: JP1/AJS3 design steps

[Figure]

This manual describes system design. It covers decisions you need to make during the system life-cycle design phase to install and operate JP1/AJS3 efficiently. You will need to determine the system and network configuration, estimate disk space requirements, and work out backup and troubleshooting measures.

For details about work task design, see the JP1/Automatic Job Management System 3 System Design (Work Tasks) Guide. For details about changing settings after starting operation, see the JP1/Automatic Job Management System 3 Administration Guide.