5.2.3 Setting the management information assignment method
JP1/IT Desktop Management 2 - Manager can collect information about PCs, printers, and other devices in the network, as well as information about software installed on PCs. In order to load this collected information (management information) into the asset management database and use it for management, the devices managed by JP1/IT Desktop Management 2 - Manager and the devices managed by Asset Console must match. This is to avoid registration errors such as the information for one device being registered as information for a different device.
To accurately assign the information collected by JP1/IT Desktop Management 2 - Manager as asset information in the asset management database, you must set the key for management and the asset information.
In addition, if a communication card, such as a mobile card or wireless LAN card, is shared by multiple PCs, the information collected by JP1/IT Desktop Management 2 - Manager will contain the same MAC address assigned to multiple management-target devices. In such a case, if the MAC address is set up as the key for Asset Console to assign asset information to the asset management database, these devices will be registered as a single device. By registering MAC addresses in an assignment-exclusion MAC list, you can register and manage devices as separate assets. For details about how to define an assignment-exclusion MAC list, see 5.2.3(5) Defining an assignment-exclusion MAC list.
This section describes how management information is registered depending on the settings in the ITDM2 management information acquisition job menu.
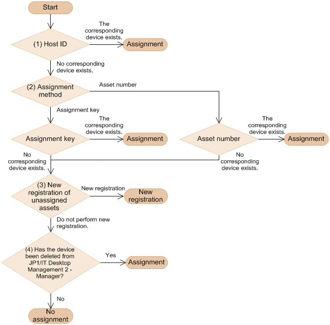
The figure below shows the flow of settings and assignment in ITDM2 management information acquisition.
|
|
Numbers (1) through (4) in the figure correspond to the headings for the explanations provided below.
- Note
-
If the device type of the target asset information is not Computing (the Device type code is between 100 and 199), the new asset is registered.
- Organization of this subsection
(1) Host IDs
Host IDs, each of which has a unique value in the JP1/IT Desktop Management 2 - Manager system, are used to identify individual devices. Host IDs are generated when JP1/IT Desktop Management 2 - Agent is installed, and automatically reported to the management server. The host IDs are used in Asset Console to assign devices.
(2) Assigning management information
There are two ways to assign management information to asset information. One is to use the asset number, and the other is to use the assigned key.
- Using the asset number
-
Assign management information sets collected by JP1/IT Desktop Management 2 - Manager to asset numbers.
For details about the settings for assigning management information to asset numbers, see 16.14.1 Setting an assigned item for asset numbers.
- Using the assigned key
-
An assigned key is set for each device type. The following table shows the types of devices and assigned keys.
Table 5‒1: Device types Device type
Contents
Computing
PCs, PC servers, UNIX, UNIX servers, Smart Devices, Other system devices
Accessories
Monitors, Hard disks, CD-Rs, CD-RWs, DVDs, DATs, MOs, Printers, Peripheral Devices, USB Devices, Other storage devices
Networking
HUBs, Routers, Network printers, Network devices
Table 5‒2: Types of assigned keys Assigned key#1, #3
Remarks
Not set
--
Serial number of the machine
--
MAC address#2
The following classes are subject to assignment:
1. 20.2.10 HardwareInfo (hardware information)
2. 20.2.21 NetworkInfo (network information)
In the target class, devices are searched for in the above order.
IP address (default)
Host name
- Legend:
-
--: Not applicable.
- #1
-
Multiple assigned keys can be combined and specified.
- #2
-
The MAC addresses registered in the assignment-exception MAC list (5.2.3(5) Defining an assignment-exclusion MAC list) are excluded.
- #3
-
Only when all items specified as assigned keys exist in the management information collected from JP1/IT Desktop Management 2 - Manager, the management information is assigned to the assets managed by Asset Console.
(3) New registration of unassigned assets
If there is no corresponding asset information, whether the asset is to be registered depends on the Register information in the ITDM2 management information acquisition job menu. If Register new information is specified, the asset will be newly registered. If Do not register new information is specified, the asset will not be registered.
(4) Status of the deleted asset devices
If asset devices are deleted from JP1/IT Desktop Management 2 - Manager, the status of the deleted asset devices can be changed in Asset Console. For details about how to change the device status, see 16.8 Adding and changing types and statuses (Code).
(5) Defining an assignment-exclusion MAC list
Assume that multiple management-target devices have the same MAC address assigned to them when MAC addresses are set up as the key for Asset Console to assign asset information to the asset management database. In this case, to register these devices as separate assets, you must create an assignment-exception MAC list (MacListOfOmitMatching.ini).
The storage destination, the description method, and a description example of the assignment-exception MAC list are as follows:
-
Assignment-exception MAC list storage destination
Asset-Console-installation-folder\env
A sample file of the assignment-exception MAC list (MacListOfOmitMatching.ini.org) is provided in the aforementioned storage destination for use as a reference when creating an assignment-exception MAC list. View this sample when creating an assignment-exception MAC list.
- Note
-
When assigning keys, Asset Console checks the file in the aforementioned storage destination. If no file is found in this storage destination, it is assumed that there are no MAC addresses to be excluded from assignment.
-
Assignment-exception MAC list (MacListOfOmitMatching.ini) entry method
; MAC Address List of Omit Matching. [OMIT_MAC] OMIT_MAC = 00:11:22:33:44:55
- [OMIT_MAC]
-
Specifies the MAC address to be registered in the assignment-exception MAC list.
Specify the MAC address to be excluded from assignment in the OMIT_MAC = MAC-address format.
When specifying a MAC address to be excluded from assignment, note the following points:
-
Do not specify an abbreviation.
-
The delimiter for MAC addresses is the colon (:).
-
Specify 17 characters. Note that MAC addresses are not case-sensitive.
-
Specifying the same value more than once does not cause an error.
-
You can specify a maximum of 1,000 MAC addresses. However, if a large number of unnecessary key names or values are entered, errors might occur, even if the number of addresses does not exceed 1,000.
-
Assignment-exception MAC list definition example
; ; MAC Address List of Omit Matching. ; [OMIT_MAC] OMIT_MAC = 11:22:33:44:55:66 OMIT_MAC = aa:bb:cc:dd:ee:ff
In the above example, 11:22:33:44:55:66 and aa:bb:cc:dd:ee:ff are set as MAC addresses to be excluded from assignment. If there are multiple devices with these addresses, they are registered as separate devices (assets) in the asset management database.