Hitachi

JP1 Version 11 JP1/Automatic Job Management System 3 Operator's Guide


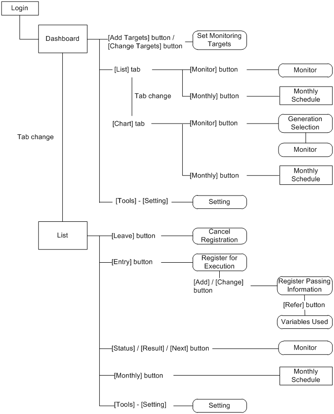
A.4 Page transitions in Web GUI

The following figure shows the screen transitions in the Web GUI.

Figure A‒1: Screen transitions in Web GUI

[Figure]

[Figure]

[Figure]

The following table lists the screens and dialog boxes of the Web GUI and the sections related to them:

No.

Screen

Relevant section

1

Dashboard screen

A.5

2

List screen

A.6

3

Monthly Schedule screen

A.7

4

Set Monitoring Targets dialog box

A.8

5

Generation Selection dialog box

A.9

6

Monitor dialog box

A.10

7

Monitor screen

A.11

8

Rerun dialog box

A.12

9

Change Job Status dialog box

A.13

10

Detail Information dialog box

A.14

11

Define Details dialog box

A.15

12

Execution Result dialog box

A.16

13

Inherit Result dialog box

A.17

14

Register for Execution dialog box

A.18

15

Register Passing Information dialog box

A.19

16

Variables Used dialog box

A.20

17

Cancel Registration dialog box

A.21

18

Add dialog box

A.22

19

Change Time dialog box

A.23

20

Execute Immediately dialog box

A.24

21

Change Delay Monitor Temporarily dialog box

A.25

22

Change Display Month dialog box

A.26

23

Setting dialog box

A.27