Distribution definition file
- Organization of this page
Format
|
[destination-host,...] definitions [&destination-host,...] definitions [destination-host,...]@action-definition-file-name definitions : |
Parameters by type
- Required parameters:
-
None
- Custom parameters:
-
-
destination-host
-
definitions
-
@action-definition-file-name
-
File name
|
Definition file for distribution destination |
Name of distribution definition file |
|---|---|
|
Forwarding settings file |
|
|
Action definition file for log file trapping |
|
|
Log-file trap startup definition file |
|
|
Action definition file for event log trapping |
Storage destination directory
|
Definition file for distribution destination |
Storage location |
|---|---|
|
Forwarding settings file |
event-folder#\ |
|
Action definition file for log file trapping |
installation-folder\conf\ |
|
Log-file trap startup definition file |
installation-folder\conf\event\ |
|
Action definition file for event log trapping |
installation-folder\conf\event\ |
#: Replace event-folder with the following folder:
-
installation-folder\conf\event\servers\default
|
Definition file for distribution destination |
Storage location |
|---|---|
|
Forwarding settings file |
event-directory#/ |
|
Action definition file for log file trapping |
/etc/opt/jp1base/conf/ |
|
Log-file trap startup definition file |
/etc/opt/jp1base/conf/event/ |
|
Action definition file for event log trapping |
/etc/opt/jp1base/conf/event/ |
#: Replace event-directory with the following directory:
-
/etc/opt/jp1base/conf/event/servers/default
-
shared-directory/event (in a cluster system)
Description
Specifies the definition information to distribute and the destination host. You must prepare a distribution definition file for each definition file for which you want to distribute the definitions of. Create the file in the appropriate location, with the default file name or a name of your choice.
Application of settings
Execute the jevdef_distrib command to distribute definitions and apply the settings. For details on the jevdef_distrib command, see jevdef_distrib in 15. Commands.
Definition details
The following conventions apply to entries in the distribution definition file.
-
Any characters preceding the left square bracket ([) are assumed to be comments. Characters following square brackets ([ ]) are assumed to be definitions.
-
If you specify a hash mark for a comment line, the comment line is also distributed.
-
Each line must end with a linefeed character.
- [destination-host]
-
-
Specify a host name for a host that is defined in the JP1/IM - Manager system configuration and running JP1/Base 07-00 or a later version.
-
To distribute the same definitions to multiple hosts, specify the hosts within [ ], using commas to separate the hosts.
-
Host names can be no more than 255 bytes.
-
The maximum length of a line is 1,023 bytes.
-
- &
-
You can add & to the beginning of a host name to distribute definitions to all of the hosts that are defined one layer below the specified host in the configuration definition information. If you specify an & for a host defined in the lowest layer in the configuration definition information, the specification is ignored. A single pair of square brackets can simultaneously contain a host prefixed with an ampersand (&) and a host without an ampersand (&).
- @action-definition-file-name
-
Specify a file name or relative path of your choice only if you want to distribute the definition information of the log file trap definition file. The definition information is distributed to the specified file or relative path under the following folder on the target host:
-
In Windows: installation-folder\conf\
-
In UNIX: /etc/opt/jp1base/conf/
-
Specify a file name so that the length of the full path, including the above folder, does not exceed 256 bytes.
-
Note that you cannot use tabs, spaces, or the following symbols when specifying the distribution definition file: :, ,, ;, *, ?, ", <, >, or |. Furthermore, you cannot use "..\" in the file name to indicate a higher-level directory.
jevlog.conf is the default action definition file name when you omit this parameter.
If @operation-definition-file-name is specified after [ ], the definition information will be distributed to a file of the specified file name or relative path on all of the hosts specified in [ ].
-
- definitions
-
Specify definitions you want to distribute to each host. The file format is the same as that of each definition file. For details, see the following sections:
-
File format of Forwarding settings file
-
File format of Action definition file for log file trapping
Note: Do not modify parameters related to file attributes (FILETYPE, HEADLINE, HEADSIZE, and RECTYPE).
-
File format of Action definition file for event log trapping (Windows only)
-
Definition examples
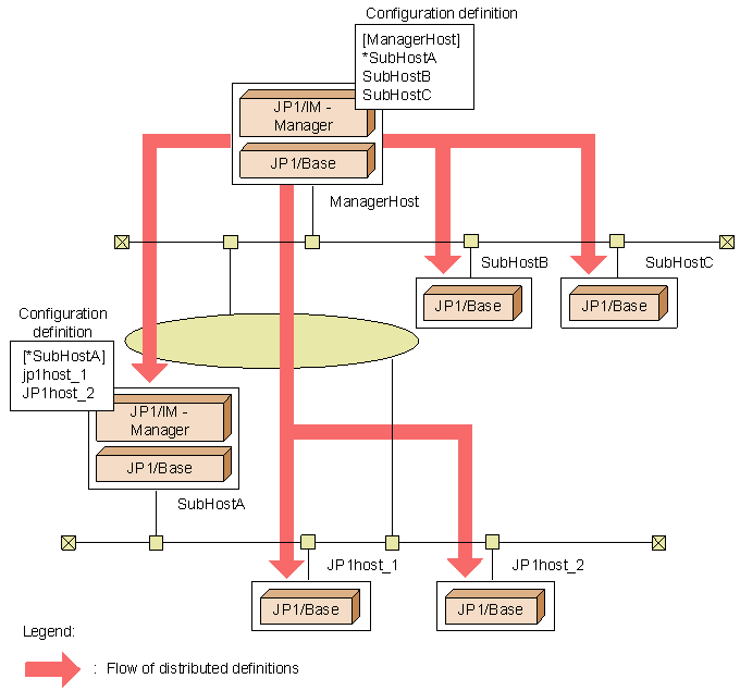
This subsection shows an example of configuring a distribution definition file for distributing definitions in the following system:
|
|
In the above example system configuration, ManagerHost is the integrated manager. SubHostA, SubHostB, and SubHostC are managed hosts for ManagerHost, and JP1host_1 and JP1host_2 are managed hosts for SubHostA, as defined in the system configuration for JP1/IM - Manager. For details on how to define the system configuration, see the JP1/Integrated Management - Manager Configuration Guide.
The following shows an example distribution definition file for distributing definitions in the forwarding settings file (forward) from ManagerHost to managed hosts.
#------------------------------------------ # JP1/Base - Event Server jev_forward.conf #------------------------------------------ [SubHostA, SubHostB, SubHostC] #------------------------------------------- # JP1/Base - Event Server Forwarding Setting #------------------------------------------- to ManagerHost E.SEVERITY IN Error OR E.PRODUCT_NAME IN /HITACHI/JP1/NT_LOGTRAP end-to [JP1host_1, JP1host_2] #------------------------------------------- # JP1/Base - Event Server Forwarding Setting #------------------------------------------- to SubHostA E.SEVERITY IN Error Warning OR E.PRODUCT_NAME IN /HITACHI/JP1/NT_LOGTRAP end-to
The following is an example for distributing definitions in the action definition file for log file trapping. In the example, ManagerHost distributes definitions as a file named ACTDEF1 to SubHostA and SubHostB, and as a file named ACTDEF2 to SubHostC.
The following shows an example distribution definition file (jev_logtrap.conf) for distributing definitions in the action definition file for log file trapping.
#------------------------------------------
# JP1/Base - Event Server jev_logtrap.conf
#------------------------------------------
[SubHostA,SubHostB]@ACTDEF1
FILETYPE=SEQ
RECTYPE =VAR '\n'
HEADLINE=3
MARKSTR ="====="
"MARK"
ACTDEF =00000111:00000000 "message"
[SubHostC]@ACTDEF2
FILETYPE=SEQ
RECTYPE =VAR '\n'
HEADLINE=3
MARKSTR ="====="
"MARK"
ACTDEF =00000222:00000000 "error"