Hitachi

JP1 Version 13 JP1/Automatic Job Management System 3 for Cloud Service Applications


5.1 Execution of service linkage jobs

Service linkage jobs are executed using information defined on the JP1/AJS3 for Cloud Service Applications server and information of the custom job definition executed from JP1/AJS3 - Manager. Obtain service linkage job execution information from the defined JP1/AJS3 for Cloud Service Applications server.

A service linkage job is executed in the order shown below based on the definition on the JP1/AJS3 for Cloud Service Applications server.

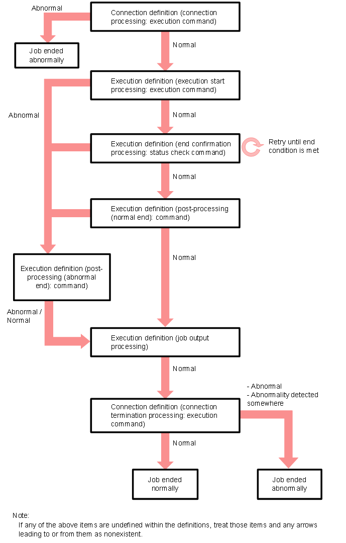
Figure 5‒1: Execution flow of service linkage jobs

[Figure]

Connection definitions (Connection processing)

When connection processing is defined in the connection definitions, the processing for connecting to the cloud service runs in accordance with the information defined in Execution command settings, Execution result judgment (execution definition), and Trace information settings (execution definition).

When the connection processing result is "Normal", the processing is executed according to the execution definitions.

Execution definitions
  1. The processing is executed according to the execution start processing of execution definitions.

    When the execution result is "Normal", the processing is executed according to the definitions of the end confirmation processing or post processing (when ended normally).

    When the execution result is "Abnormal", the processing is executed according to the post-processing definitions (when ended abnormally). When there is no of post-processing definition (when ended abnormally), job output processing is executed.

  2. The processing is executed according to the definitions of the end confirmation processing of the execution definitions.

    When the execution result is "Normal", processing is executed according to the post-processing definitions (when ended normally) or job output processing definitions.

    When the execution result is "Abnormal", processing is executed according to the definitions of the post processing (when ended abnormally). When there is no definition of post processing (when ended abnormally), the job output processing is executed.

  3. When the conditions below are met, processing is executed according to the definitions of the post processing (when ended normally).

    - Post processing (when ended abnormally) is defined in the execution definitions.

    - The execution results of the execution start processing or end confirmation processing are "Normal".

  4. When the conditions below are met, processing is executed according to the definitions of the post processing (when ended abnormally).

    - Post processing (when ended abnormally) is defined in the execution definitions.

    - The execution result of the execution start processing or end confirmation processing is "Abnormal".

  5. When the output processing of a job is defined in the execution definitions, the output processing to the job standard output and job standard error output is executed according to the definitions.

    This output processing is executed regardless of the results of the execution start processing, end confirmation processing, post processing (when ended normally), and post processing (when ended abnormally).

Connection definitions (Connection termination processing)

When connection termination processing is defined in the connection definitions, the processing for termination for the cloud service runs in accordance with the information defined in Execution command settings, Execution result judgment (execution definition), and Trace information settings (execution definition).

Note that this processing is not executed if the connection processing has failed with an error.

Even if the execution result of the execution definitions is "Abnormal", if the connection result is normal or no connection processing is defined, this processing is executed.