Hitachi

JP1 Version 13 JP1/Automatic Job Management System 3 Operator's Guide


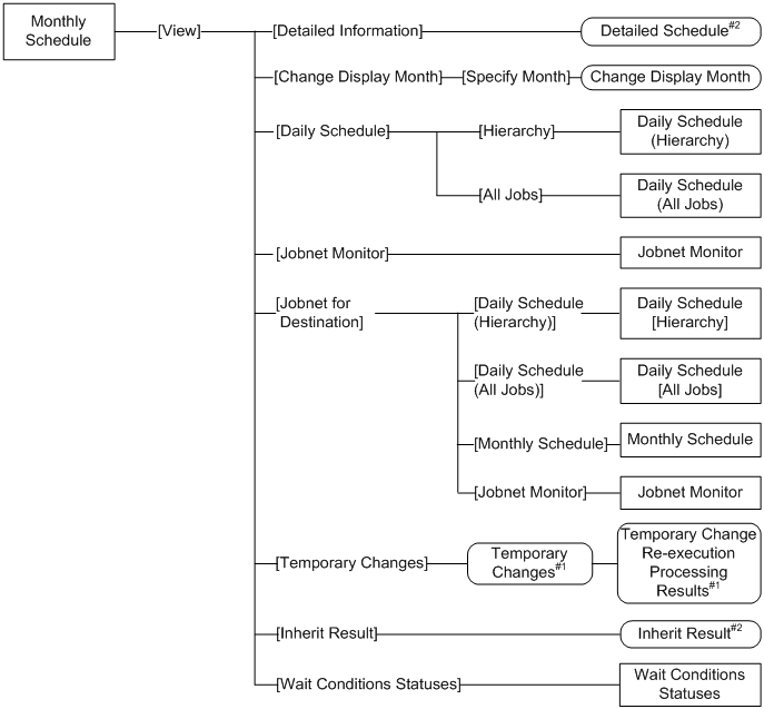
12.8.3 Windows and dialog boxes displayed from the Monthly Schedule window

The following figure shows the windows and dialog boxes displayed from the Monthly Schedule window.

Figure 12‒213: Windows and dialog boxes displayed from the Monthly Schedule window

[Figure]

[Figure]

[Figure]

[Figure]

Legend:

[Figure] : Window

[Figure] : Dialog box

[Figure] : Menu or menu command

#1

For details about the items displayed in the dialog box, see 12.3 JP1/AJS3 - View window.

#2

For details about the items displayed in the dialog box, see 12.7 Daily Schedule window.