Hitachi

JP1 Version 13 JP1/Integrated Management 3 - Manager GUI Reference


1.1 Window transitions

The following figures show the window transitions in JP1/IM - View.

Figure 1‒1: Transitions of the Login window

[Figure]

Figure 1‒2: Transitions of the Event Console and related windows

[Figure]

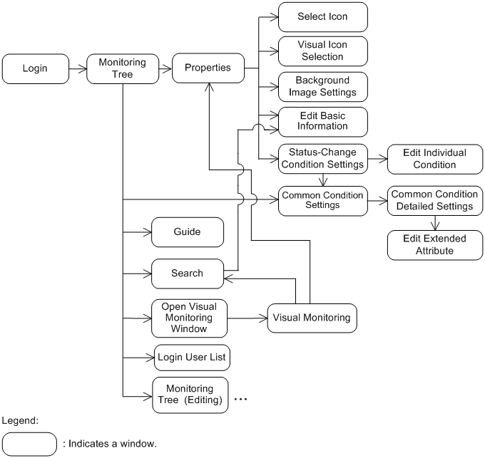
Figure 1‒3: Transitions of the Monitoring Tree and related windows

[Figure]

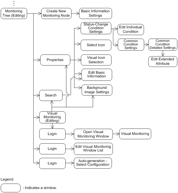
Figure 1‒4: Transitions of the Monitoring Tree (Editing) and related windows

[Figure]

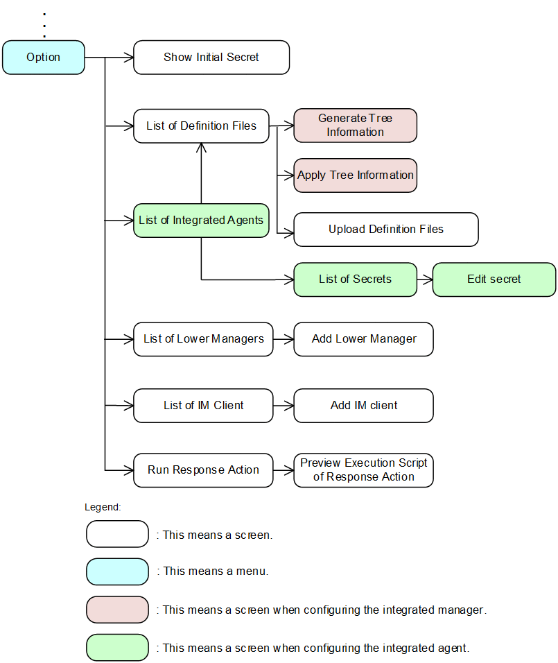
Figure 1‒5: Transitions of the IM Configuration Management and related windows

[Figure]

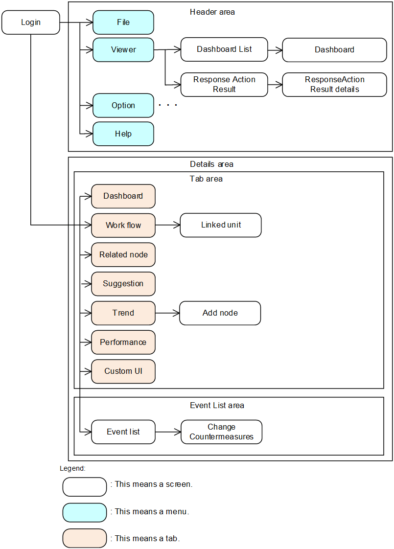
The following figure shows the window transitions of the Integrated Operation Viewer window.

Figure 1‒6: Transitions of the Integrated Operation Viewer window

[Figure]

[Figure]