Hitachi

JP1 Version 13 Integrated Management: Getting Started


C. Visualizing IT Health

When you log in to Intelligent Integrated Management Base in a WWW browser, the following window appears.

[Figure]

Integrated operation viewer [Dashboard] allows you to create several original dashboards that are tailored to your needs, apart from the system-generated dashboards.

See: 2. Integrated Operation Viewer Window in the GUI Reference.

For example, a system that realizes Web reservation services is not limited to Web related systems, but is linked with related systems such as payment systems and mission-critical business systems to realize services. Therefore, to check the health of Web reservation service, you need to monitor several systems together. In Node state map pane of the dashboard, you can specify a background image and view the nodes on the background image.

In the following example, you can see the state of a node with a small green or red square.

[Figure]

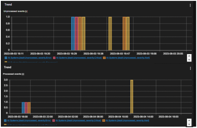
Transitions of "Unhandled events" and "Number of handled events" of critical events can also be graphed by node. This allows you to grasp the occurrence and response status by time-of-day or monthly time-of-day and can be used to assess the health of IT and improve planning.

[Figure]

You can also create a dashboard that selects only trend information you are interested in in among the various nodes, if you have more than one system. Trend information can be visualized and displayed in line charts, bar charts, gauges, numbers, and ranking formats.

[Figure]

By displaying the free disk space for one month, you can monitor predictable capacity shortage in the future.

Integrated operation viewer [Dashboard] can also display only the Dashboard window without displaying the tree or event list immediately after logging in.