Hitachi

JP1 Version 13 統合管理 基本ガイド


付録C ITシステムの健全性の可視化

WWWブラウザーでインテリジェント統合管理基盤にログインすると,次の画面が表示されます。

[図データ]

統合オペレーション・ビューアー[ダッシュボード]は,システムが自動生成したダッシュボードとは別に,ユーザーの用途に合わせたオリジナルなダッシュボードを複数個作成できます。

参照先:マニュアル「JP1/Integrated Management 3 - Manager 画面リファレンス」の「2章 [統合オペレーション・ビューアー]画面」

例えば,Web予約サービスを実現するシステムは,Web関連システムだけではなく,決済システムや基幹業務システムなどの関連システムと連携してサービスを実現しています。このため,Web予約サービスの健全性を確認するには,複数のシステムをまとめて監視する必要があります。ダッシュボードの「ノード状態マップ」パネルでは,背景画像を指定することができ,背景画像上にノードを表示できます。

次の例では,緑や赤の小さな四角でノードの状態を確認できます。

[図データ]

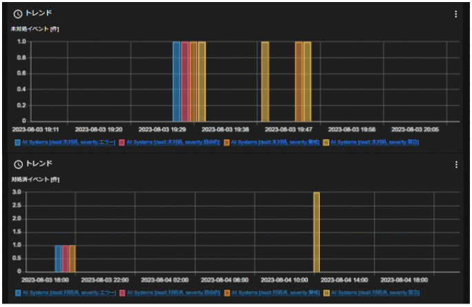
重要イベントの「未対処イベント数」や「対処済イベント数」の推移もノード別にグラフ化して表示できるため,1日または月単位での時間帯別の発生状況と対処状況が把握でき,ITシステムの健全性の評価や改善計画に利用できます。

[図データ]

また,複数システムが存在する場合に,いろいろなノードの中で気になるトレンド情報だけを選択したダッシュボードを作成できます。トレンド情報は,折れ線グラフ,棒グラフ,ゲージ,数値,ランキング形式など,ビジュアル化して表示できます。

[図データ]

空きディスク容量などは1か月分を表示することで,今後の容量不足の予兆監視ができます。

また,統合オペレーション・ビューアー[ダッシュボード]は,ログイン直後にツリーやイベント一覧を表示しないで[ダッシュボード]だけを表示することもできます。