17.1 Troubleshooting procedure
This section describes the procedure for handling errors in the asset management system. For details about the principal causes of errors and how to handle them, see sections 17.5 through 17.10.
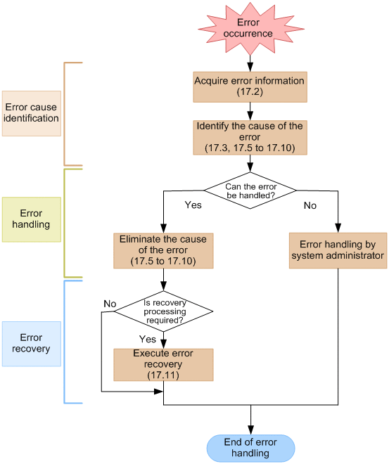
The following figure shows the recovery procedure starting from the point of error occurrence.
|
|
-
Acquiring error information
In the event of an error, first obtain error information. For details about how to acquire error information, see 17.2 Acquiring error information.
-
Identifying the cause of the error
Identify the cause of the error on the basis of the error message and events.
-
Eliminating the cause of the error
If it is possible to handle the error, eliminate the cause of the error.
-
Handling the error by system administrator
If the error cannot be corrected, the system administrator eliminates the cause of the error.
-
Executing error recovery
Execute error recovery processing, if necessary.
Before handling an error, make sure that no other processing is under execution. For details about transaction processing in the asset management system, see 17.4 Transactions in the asset management system.