Hitachi

JP1 Version 12 JP1/Automatic Job Management System 3 Troubleshooting


D.3 Embedded database system

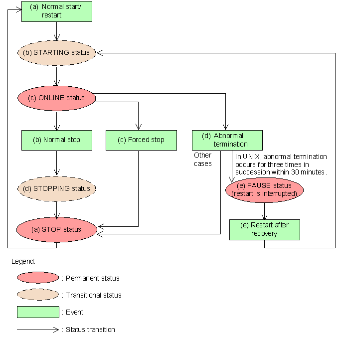
The following figure shows the status transitions of the embedded database system.

Figure D‒3: Status transitions of the embedded database system

[Figure]

For details about the permanent and transitional statuses of the embedded database system in the figure, see (1) Embedded database system statuses. For details about the events that occur in the embedded database system in the figure, see (2) Events that occur in the embedded database system.

Organization of this subsection

(1) Embedded database system statuses

The following describes the permanent and transitional statuses shown in Figure D-3.

To check the status of the embedded database system, execute the ajsembdbstatus command with the -s option specified. Character strings enclosed in parentheses in a permanent or transitional status in Figure D-3 correspond to the values in the UNIT-STAT column that appear when you execute the ajsembdbstatus command with the -s option specified.

(a) STOP status

STOP status refers to the status in which the only running embedded database process is the pdprcd process. Note that, in Windows, even the pdprcd process does not exist if the embedded database service has not been started.

When the embedded database system is in the STOP status, the scheduler database cannot be accessed.

(b) STARTING status

STARTING status refers to the status that occurs between the STOP and ONLINE statuses. In this status, the embedded database processes are in the midst of starting and preparing for operation. Because the STARTING status is a transitional status, the embedded database system never remains in this status.

When the embedded database system is in the STARTING status, the scheduler database cannot be accessed.

(c) ONLINE status

ONLINE status refers to the status in which all child processes of the pdprcd process have been started and initialized, and the embedded database can be accessed.

The scheduler database can be accessed only when the embedded database system is in the ONLINE status.

(d) STOPPING status

STOPPING status refers to the status that occurs between the ONLINE and STOP statuses when the embedded database system terminates normally. In this status, embedded database processes are in the midst of being sequentially stopped and preparation for termination is performed. Because the STOPPING status is a transitional status, the embedded database system never remains in this status. Note that the embedded database system does not enter this status if the system terminates abnormally or is forcibly stopped.

When the embedded database system is in the STOPPING status, the scheduler database cannot be accessed.

(e) PAUSE status

The embedded database system is placed in the PAUSE status only when an error has occurred.

In UNIX, if an error occurs frequently (three times# in succession within 30 minutes#) in the embedded database system, the system is placed in the PAUSE status. If this same situation occurs in Windows, the embedded database system is placed in the STOP status.

When the embedded database system is in the PAUSE status, as in the STOP status, the only embedded database process residing on the OS is the pdprcd process.

The embedded database system in the PAUSE status cannot be started until the embedded database system administrator corrects the error and executes the ajsembdbstart command with the -R option. The -R option explicitly indicates that the system has been recovered.

When the embedded database system in the PAUSE status, the scheduler database cannot be accessed.

#

The number of times and the number of minutes are fixed and cannot be changed.

(2) Events that occur in the embedded database system

The status transitions of the embedded database system are triggered by events that occur when embedded database operation commands are executed by the embedded database system administrator and events that the embedded database system automatically generates.

The following explains the events shown in Figure D-3.

(a) Normal start/restart

When an attempt is made to start the embedded database system that is in the STOP status, the system first enters the STARTING status, and then enters the ONLINE status.

Startup of the embedded database system immediately after the environment is set up or after the system has terminated normally is called a normal start.

Startup of the embedded database system after it has been forcibly stopped or after it has abnormally terminated is called a restart.

(b) Normal stop

When a normal stop operation is performed for the embedded database system that is in the ONLINE status, the system first enters the STOPPING status, and then enters the STOP status.

Normal stop is sometimes called normal termination in this manual.

(c) Forced stop

When a forced stop operation is performed for the embedded database system that is in ONLINE status, the system bypasses the STOPPING status and directly enters the STOP status.

Forced stop is sometimes called forced termination in this manual.

(d) Abnormal termination

If an error occurs in the embedded database system in the ONLINE status, the system enters the STOP or PAUSE status to limit any effects from the error. This event is called an abnormal termination.

Specifically, the pdprcd process forcibly terminates all other embedded database processes. Usually, a database process that is terminated abnormally enters the STOP status. However, if an error occurs three times# in succession within 30 minutes#, the process enters the PAUSE status.

#

The number of times and the number of minutes are fixed and cannot be changed.

Generally, the abnormal termination event occurs in the following cases:

  • When no system log file can be overwritten

  • When the system cannot continue operation due to insufficient memory or disk space

  • When damage to a system area on the disk is detected

(e) Restart after recovery

After the error in the embedded database system that has been placed in the PAUSE status has been corrected, execute the ajsembdbstart command with the -R option specified so that the embedded database system first enters the STARTING status, and then enters the ONLINE status. This operation is available in UNIX only.