Hitachi

JP1 Version 12 JP1/Automatic Job Management System 3 System Design (Work Tasks) Guide


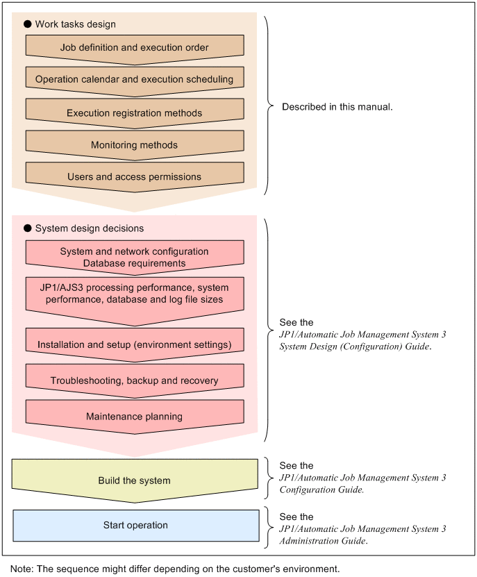
1.1 Flow of work task design

The design flow for deploying JP1/AJS3 can be broadly categorized as work task design for automating job execution under JP1/AJS3, and system design for installing and running JP1/AJS3 efficiently.

The following figure shows the basic design steps when you deploy JP1/AJS3:

Figure 1‒1: JP1/AJS3 design steps

[Figure]

This manual describes the matters to be considered when planning work task automation.

For information about system design, see the JP1/Automatic Job Management System 3 System Design (Configuration) Guide. For information about JP1/AJS3 operation, see the JP1/Automatic Job Management System 3 Administration Guide.