6.9.4 Items in the reporting window (node-based analysis result display mode)
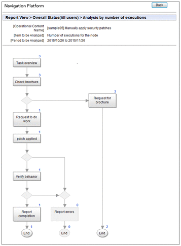
The following figure shows the reporting window in node-based analysis result display mode.
|
|
- Notes on the analysis result of each node:
-
-
The analysis result text is displayed in the same layer as Process Nodes. If Process Nodes are placed behind other parts, the analysis result is also displayed behind other parts. In such a case, therefore, the analysis result might be hard-to-read. If it is difficult to read the analysis result, adjust the positions of the other parts or change the front/back order of Process Nodes to the foremost layer.
-
The value displayed as Number of executions for the node is the number of times a transition to another node took place. Therefore, if the Operational Flow includes branches that directly return to the branch-source node, the number of transitions for those branches is not included in the number of executions for the node.
-
The following describes the items in the reporting window (node-based analysis result display mode).
- Organization of this subsection
(1) Header area
In the header area, the name of the piece of Operational Content, user ID, items to be analyzed, and analysis period are displayed. Note that the user ID is displayed only if Analyze a specific user status. is selected in the reporting window in analysis item selection mode.
For node-based analysis, the item to be analyzed differs depending on the perspective selected with Select the item to be analyzed. in the reporting window that displays the analysis result of each piece of Operational Content:
-
If Analyze by the number of executions. is selected: Number of executions for the node
-
If Analyze by average execution time. is selected: Average execution time for the node
-
If Analyze by the number of errors. is selected: Number of errors for the node
(2) Operational flow area
The analysis result is displayed at the top right of each node in the Operational Flow.
When you click a clickable node, the reporting window is displayed in user-based analysis result display mode. The following table lists the appearance of nodes that can be clicked and nodes that cannot be clicked.
|
Item |
Node that can be clicked |
Node that cannot be clicked |
|---|---|---|
|
Process Node (with an image) |
|
|
|
Process Node (without an image) |
|
|
|
Terminal Node |
|
|
(3) Back button
Clicking this button changes the reporting window display mode to Operational-Content-based analysis result display mode.