Hitachi

JP1 Version 12 JP1/Navigation Platform Setup and Operations Guide


6.1.2 Tasks required when plugins and custom windows are used

The following figure shows the general procedure for starting operation after setup of Navigation Platform has been completed when plugins and custom windows developed in the development environment are used.

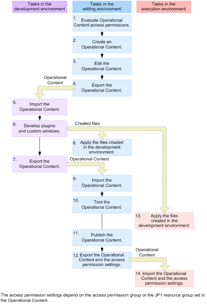
Figure 6‒2: Tasks required for starting operation after setup has been completed (when using plugins and custom windows)

[Figure]

Who is to perform each task indicated in the figure is explained below. For details about the tasks that are to be performed by Content Managers and Content Editors, see the manual JP1/Navigation Platform Content Editing Guide. For details about the tasks that are to be performed by developers, see the manual JP1/Navigation Platform Development Guide.

  1. System administrator: Evaluate the handling of Operational Content access permissions, such as the users who will be creating Operational Contents and the publishing range of the Operational Contents.

    For each Operational Content, evaluate which users will be creating, editing, and using the Operational Content.

    • When using a directory server for user authentication

      Create access permission groups, if necessary.

      If only the default standard access permissions are used, only the system administrator can create and edit Operational Contents. The completed Operational Contents can be used by all users who log in to Navigation Platform.

      If you want to perform operations that cannot be achieved only with the default standard access permissions (for example, if you want to publish some Operational Contents only to specific users, if users other than the system administrator will be creating and editing Operational Contents, or if you want to protect Operational Contents from being edited by Content Editors when testing the Operational Contents), you will have to create access permission groups in the editing environment.

      For details about the access permissions, see 6.2 Setting access permissions for Operational Contents (when using a directory server for user authentication). For details about how to set access permissions for users, see 6.4.1 Procedure for creating access permission groups.

    • When using JP1/Base for user authentication

      Make sure that you set JP1 resource groups for Navigation Platform for the JP1 users who will be logging in to Navigation Platform. In addition, if you set a JP1 permission level for each JP1 user as needed, you can perform more specific operations, such as allowing only specific users to edit Operational Contents, creating Operational Contents that are to be published only to specific users, and protecting Operational Contents from being edited by Content Editors when the Operational Contents are tested.

      Because you will be setting JP1 resource groups and JP1 permission levels in JP1/Base, consult with the JP1/Base administrator to determine appropriate settings, if necessary.

      For details about the access permissions, see 6.3 Setting access permissions for Operational Contents (when using JP1/Base for user authentication).

  2. Content Manager: Create and add Operational Contents in the editing environment and set access permission groups or JP1 resource groups.

  3. Content Editor: In the editing environment, edit the Operational Contents that have been added.

  4. System administrator: Export the Operational Contents created in the editing environment.

    For details about the export method, see 6.5.1 Exporting Operational Contents.

  5. System administrator (developer): Import the Operational Contents to the development environment.

    For details about the import method, see 6.5.2 Importing Operational Contents.

  6. System administrator (developer): In the development environment, develop plugins and custom windows.

  7. System administrator (developer): Export the Operational Contents that were updated in the development environment.

  8. System administrator: Apply the files created in the development environment to the editing environment.

    For details about how to apply files that have been created in the development environment, see 6.6 Applying the files created in the development environment.

  9. System administrator: Import the Operational Contents that were updated in the development environment to the editing environment.

    Check and, if necessary, revise the access permission settings for the imported Operational Contents.

  10. Content Manager and Content Editor: In the editing environment, test the operation of the Operational Contents.

    To protect an Operational Content from being edited by the Content Editor until the operation of the Operational Content has been tested and then published, the Content Manager can take the following action:

    • Change the Operational Content's current access permission group to a different group so that the Content Editor cannot edit the Operational Content.

  11. Content Manager: Publish the Operational Contents.

    If an Operational Content's access permission group was changed in step 10:

    The Content Manager must change the access permission group back to the original group so that the Content Editor can edit the Operational Content.

  12. System administrator: Export the Operational Contents that have been tested in the editing environment.

    If you are using access permission groups, also export the access permission groups that have been set for the Operational Contents. There is no need to export JP1 resource groups.

  13. System administrator: Apply the files created in the development environment to the execution environment.

    For details about how to apply files that have been created in the development environment, see 6.6 Applying the files created in the development environment.

  14. System administrator: Import the settings for the Operational Contents and access permissions that have been tested in the editing environment to the execution environment.

After you have completed the tasks explained here, notify the users of the URL and start the operation. For details about the URL to be provided to the users, see 2.1.3 URLs used to access Navigation Platform windows.

If there is no editing environment

You can use Operational Contents in a system configuration that consists of only a development environment and an execution environment. In such a case, you must perform in the development environment the tasks that are normally performed in the editing environment.

If the development environment is also used as the editing environment, there is no need to migrate (such as import) data between the editing environment and the development environment. Therefore, make the following changes to the tasks explained in this subsection:

  • Perform in the development environment the tasks that are performed in the editing environment.

  • Skip steps 4, 5, and 7 to 9.

If the Search tab is displayed

If you have added, edited, or deleted Operational Contents, you will have to update the search data. If you have published Operational Contents or made Operational Contents private, also update the search data. For details about how to update search data, see 6.8 Updating search data.