4.5.2 データ連動システムの階層型システムへの応用形態の設計
データ連動システムの階層型システムへの応用形態の設計について説明します。
(1) 単一方向更新システムの階層型システムへの応用形態
次の特長を持つ階層型システムに対して,単一方向更新システムを適用できます。
-
上位のDBの更新情報を下位のDBに反映するだけで,下位のDBの更新情報は,上位のDBに反映する必要がない
単一方向更新システムを適用した階層型システムを次の図に示します。
|
|
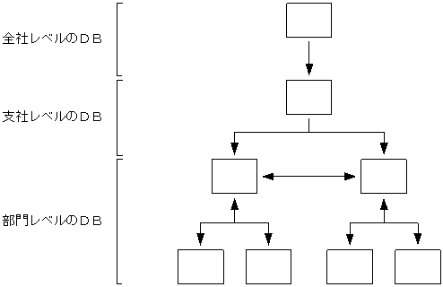
(2) 双方向更新システムの階層型システムへの応用形態
次の二つの特長を持つ階層型システムに対して,双方向更新システムを適用できます。
-
全社レベル,支社レベルのDBのように,規模の大きいDBでは,下位のDBに反映するだけで,下位のDBの更新情報は,上位のDBに反映する必要がありません。この場合,全社レベル,支社レベルでは単一方向更新システムになります。
-
部門レベルやそれ以下のレベルのDBのように,限られた情報を持つDBでは,情報を共有します。この場合,部門レベルとそれ以下のレベルでは,双方向更新システムになります。
双方向更新システムを適用した階層型システムの例を次の図に示します。
|
|