HiRDB Dataextractor Version 8 Description, User's Guide and Operator's Guide

[Contents][Index][Back][Next]

1.1 Features

This section describes the purpose and features of HiRDB Dataextractor.

There has been a strong demand in recent times for an effective method of integrating and utilizing core data created by corporate activities. The demand is to fully utilize this data in information-based, application-specific work areas, such as for decision making and for providing strategic services. A core database, however, must always provide high performance and storage efficiency. Using such a core database might result in decreased performance or storage efficiency, and the core database might not be optimized for the desired purpose.

HiRDB Dataextractor is a program designed to solve such problems. You can use HiRDB Dataextractor to extract any data from core databases and create databases for particular purposes. You can also move from a single company-wide database to departmental databases as your client/server system expands, or you can back up databases from one server to another. Combined with XDM/XT, HiRDB Dataextractor can be used with databases on a mainframe to extract and import data.

HiRDB Dataextractor enables you to construct a database system that efficiently utilizes required information at any location. HiRDB Dataextractor can extract specified data from a database and create a new database consisting of the extracted data. It can also use extracted data to create an input file to another database.

HiRDB Dataextractor can extract data, import data, and create files between various database systems. For example, HiRDB Dataextractor can:

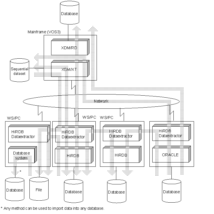
Figure 1-1 provides an overview of HiRDB Dataextractor. Table 1-1 lists the systems that support use of HiRDB Dataextractor for data linkage.

Figure 1-1 Overview of HiRDB Dataextractor

[Figure]

Table 1-1 Systems supporting use of HiRDB Dataextractor for data linkage

Extracted system (applicable OS) Target/file creation system (applicable OS)
HiRDB
(HP-UX, Windows, Solaris, Linux, AIX)
HiRDB (HP-UX, Windows, Solaris, Linux, AIX)
Input file to database
(HP-UX, Windows, Solaris, Linux, AIX)1
XDM/RD (VOS3)
Sequential dataset (VOS3)2
ORACLE (HP-UX, Windows, Solaris, Linux, AIX) HiRDB (HP-UX, Windows, Solaris, Linux, AIX)
Input file to database
(HP-UX, Windows, Solaris, Linux, AIX)1
XDM/RD (VOS3)
Sequential dataset (VOS3)2
XDM/RD (VOS3) HiRDB (HP-UX, Windows, Solaris, Linux, AIX)
Input file to database
(HP-UX, Windows, Solaris, Linux, AIX)1
Sequential dataset (VOS3)3 HiRDB (HP-UX, Windows, Solaris, Linux, AIX)
Input file to database
(HP-UX, Windows, Solaris, Linux, AIX)1

Extracted system: System from which data is extracted.

Target/file creation system: System to which extracted data is imported or where a file is created using extracted data.

Note
If both the extracted system and the target/file creation system use the same model of HiRDB Dataextractor, their versions must be the same.

1 A file created by HiRDB Dataextractor can be used to import data into any database system.

2 XDM/XT can use a sequential dataset to receive extracted data. The created dataset is in the format of a VOS3-supported sequential dataset, so it can be used in database systems that do not support XDM/XT.

3 An extracted dataset created by XDM/XT is supported. This makes it possible to import data from an XDM/SD E2 or ADM database into a HiRDB database or any other database system. Any VOS3-supported sequential dataset format is supported, thereby providing support for database systems that do not support XDM/XT.

Organization of this section
(1) Extracting and importing data between HiRDBs on workstations or personal computers
(2) Extracting ORACLE data from a workstation or personal computer
(3) Extracting and importing data between a mainframe and a HiRDB on a workstation or personal computer
(4) Importing ORACLE data from a workstation or personal computer into a mainframe database
(5) Creating a file using data extracted from a mainframe database or a HiRDB or ORACLE database at a workstation or personal computer

(1) Extracting and importing data between HiRDBs on workstations or personal computers

You can extract and import data between HiRDBs on workstations or personal computers.

You can extract data from a HiRDB database and import it into another HiRDB database. This makes it possible to construct a database for a departmental server from a database at the key server for HiRDB or to back up a database from one HiRDB database into another HiRDB database.

It is also possible to output data extracted from a HiRDB database to a file and to use this file to import the data into another HiRDB database. Such a file can be used as the extracted HiRDB database's backup file and can be imported into the target HiRDB database by the user at any time.

You use the following protocol to extract and import data between HiRDBs on workstations or personal computers:

(2) Extracting ORACLE data from a workstation or personal computer

You can extract ORACLE data from a workstation or personal computer.

You can extract data from an ORACLE database and import it into a HiRDB database at another workstation or personal computer. This makes it possible to construct a database for a departmental server from a database at the key server for ORACLE or to back up an ORACLE database into a HiRDB database. It is also possible to output data extracted from an ORACLE database to a file and to use this file to import the data into a HiRDB database. You can use the following protocol to extract ORACLE data from a workstation or personal computer and import it into a HiRDB database at another workstation or personal computer:

(3) Extracting and importing data between a mainframe and a HiRDB on a workstation or personal computer

You can extract and import data between a mainframe database and a HiRDB database at a workstation or personal computer.

When used in conjunction with XDM/XT, which is a mainframe database extraction program, HiRDB Dataextractor can create a HiRDB database from a mainframe database, and vice versa. It can also create a VOS3-supported sequential dataset from a HiRDB database.

These capabilities enable end users to make use of the most recently available data in the mainframe computer. In addition, information in departmental servers that is updated from workstations or personal computers can be imported into the mainframe database.

You use either of the following protocols to extract and import data between a mainframe and a HiRDB on a workstation or personal computer:

To extract data, import data, or create a sequential dataset between mainframe and HiRDB databases, you must specify the method of data extraction, import, or file creation during execution of XDM/XT.

(4) Importing ORACLE data from a workstation or personal computer into a mainframe database

You can import ORACLE data from a workstation or personal computer into a mainframe database.

When used in conjunction with XDM/XT, which is a mainframe database extraction program, HiRDB Dataextractor can create a mainframe database from an ORACLE database or create a VOS3-supported sequential dataset from an ORACLE database. This makes it possible to import information updated in departmental servers from workstations or personal computers into the mainframe database. You can use either of the following protocols to import ORACLE data from a workstation or personal computer into a mainframe database:

To extract data, import data, or create a sequential dataset between mainframe and HiRDB databases, you must specify the method of data extraction, import, or file creation during execution of XDM/XT.

(5) Creating a file using data extracted from a mainframe database or a HiRDB or ORACLE database at a workstation or personal computer

You can create an input file to a database system by extracting data from a HiRDB or ORACLE database.

When used in conjunction with XDM/XT, HiRDB Dataextractor enables you to create an input file to a database system using data from a mainframe database. You can use such a created file as the extracted HiRDB database's backup file or to import the data into a target HiRDB database at any time.

By using a file, you are able to import extracted data into a database at any database system other than HiRDB.

You use either of the following protocols to create a file from extracted data:

To create a file from data extracted from a mainframe database, you must specify the data extraction and file creation methods during execution of XDM/XT.