HiRDB Datareplicator Version 8 Description, User's Guide and Operator's Guide

[Contents][Glossary][Index][Back][Next]

Preface

This manual explains how to use the following program products:

This program product is referred to generically in this manual as Datareplicator.

Note that the English version of HiRDB Datareplicator is able to perform data linkage only between HiRDB databases. It cannot perform data linkage with the following databases:

[Figure] XDM/RD E2

[Figure] TMS-4V/SP

[Figure] RDB1 E2

[Figure] XDM/SD E2

[Figure] ADM

[Figure] PDMII E2

Additionally, the English version of HiRDB Datareplicator Version 8 is supported only in the Windows edition of HiRDB. Therefore, although this manual includes explanations of the UNIX edition of HiRDB Datareplicator, no English version is supported in UNIX.

Datareplicator can be installed in a HiRDB (HiRDB/Single Server or HiRDB/Parallel Server) Version 9 or later.

Intended readers

This manual is intended for system administrators, system designers, programmers, and operators who use Datareplicator to construct or operate a data linkage system.

The manual assumes that you are a user who has the following knowledge:

User who constructs/operates a HiRDB-to-HiRDB data linkage system:

Organization of the manual

This manual is organized as follows:

1. Overview
Chapter 1 describes the features of Datareplicator, data linkage, the software configuration, and the procedure for constructing a data linkage system.

2. Environment Setup
Chapter 2 describes the products associated with Datareplicator, the Datareplicator installation procedure and the directories that must be created, the specification of environment variables, and the communications environment.

3. Data Linkage Facilities
Chapter 3 describes the data linkage patterns supported by Datareplicator, the facilities for data linkage extraction and import processing, and the functions provided by Datareplicator.

4. System Design
Chapter 4 explains the procedures for designing a data linkage system appropriate to the application mode, as well as the procedures for designing source and target Datareplicators.

5. Definitions
Chapter 5 explains the procedures for defining the design of a data linkage system between source and target Datareplicators and provides definition examples.

6. Operation
Chapter 6 explains the procedures for operating the data linkage system, and explains how to start, terminate, and operate Datareplicator.

7. Command Syntax
Chapter 7 explains Datareplicator's command syntax.

8. User Own Coding Routines
Chapter 8 provides an overview of user own coding routines supported by Datareplicator and explains the creation and function syntax for user own coding routines; it also provides coding examples.

9. Error Handling Procedures
Chapter 9 explains the procedures for handling errors that occur during operation of source and target Datareplicators.

10. Messages
Chapter 10 explains the message output format and the handling of messages.

A. Detailed Information About HiRDB-Related Datareplicator Support
Appendix A lists the versions of Datareplicator that can be used, classified by the operating systems that are supported for HiRDB. Appendix A also lists the support provided by Datareplicator for Datareplicator-related HiRDB facilities.

B. Datareplicator Reserved Words
Appendix B provides a list of the Datareplicator reserved words.

C. Functional Differences Between the UNIX and Windows Editions of Datareplicator
Appendix C describes the functional differences between the UNIX and Windows editions of Datareplicator.

D. Downgrading Datareplicator
Appendix D explains how to restore Datareplicator to a previous version.

E. Glossary
Appendix E is a glossary that explains the terms used in the Datareplicator and Datareplicator Extension manuals.

Related publications

This manual is part of a related set of manuals. The manuals in the set are listed below (with the manual numbers).

HiRDB (for UNIX)

HiRDB (for Windows)

HiRDB (for UNIX and Windows)

You must use the UNIX or the Windows manuals, as appropriate to the platform you are using.

Others

#: This manual has been published in Japanese only; it is not available in English.

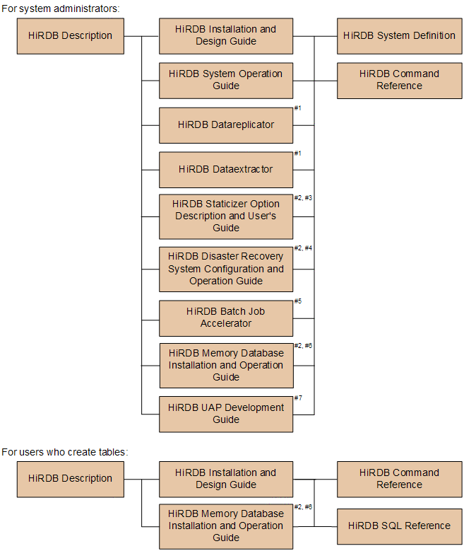
Organization of HiRDB manuals

The HiRDB manuals are organized as shown below. For the most efficient use of these manuals, it is suggested that they be read in the order they are shown, going from left to right.

[Figure]

[Figure]

Conventions: Abbreviations

Unless otherwise required, this manual uses the following abbreviations for product and other names:

Full name or meaning Abbreviation
HiRDB Server Version 9 HiRDB/Single Server HiRDB or HiRDB server
HiRDB/Parallel Server
HiRDB/Developer's Kit Version 9 HiRDB/Developer's Kit HiRDB client
HiRDB/Developer's Kit Version 9 (64)
HiRDB/Run Time Version 9 HiRDB/Run Time
HiRDB/Run Time Version 9 (64)
HiRDB Datareplicator Version 8,
HiRDB Datareplicator Version 8 (64)
HiRDB Datareplicator
HiRDB Dataextractor Version 8,
HiRDB Dataextractor Version 8 (64)
HiRDB Dataextractor
HiRDB Advanced High Availability Version 9 HiRDB Advanced High Availability
HiRDB Accelerator Version 8 HiRDB Accelerator
HiRDB Accelerator Version 9
HiRDB Non Recover Front End Server Version 9 HiRDB Non Recover FES
HiRDB Staticizer Option Version 9 HiRDB Staticizer Option
HiRDB Text Search Plug-in Version 9 HiRDB Text Search Plug-in
HiRDB XML Extension Version 9 HiRDB XML Extension
Cm2/Extensible Agent, JP1/Cm2/Extensible SNMP Agent JP1/Cm2
HP-UX 11i V2 (IPF) HP-UX or HP-UX (IPF)
HP-UX 11i V3 (IPF)
HP-UX 11i V2 (PA-RISC) HP-UX
AIX 5L V5.1 AIX 5L AIX
AIX 5L V5.2
AIX 5L V5.3
AIX V6.1 AIX V6.1
AIX V7.1 AIX V7.1
Red Hat Linux Red Hat Linux Linux
Red Hat Enterprise Linux Red Hat Enterprise Linux
Red Hat Enterprise Linux AS 2.1
Red Hat Enterprise Linux AS 3 (x86)
Red Hat Enterprise Linux ES 3 (x86)
Red Hat Enterprise Linux(R) AS 3 (IPF) Linux (IPF)
Red Hat Enterprise Linux(R) AS 4 (IPF)
Red Hat Enterprise Linux(R) AS 3 (AMD64 & Intel EM64T) Linux (EM64T)
Red Hat Enterprise Linux(R) AS 4 (AMD64 & Intel EM64T)
Red Hat Enterprise Linux(R) ES 3 (AMD64 & Intel EM64T)
Red Hat Enterprise Linux(R) ES 4 (AMD64 & Intel EM64T)
Red Hat Enterprise Linux(R) 5.1 Advanced Platform (x86) Linux 5.1
Red Hat Enterprise Linux(R) 5.1 (x86)
Red Hat Enterprise Linux(R) 5.1 Advanced Platform (AMD/Intel 64)
Red Hat Enterprise Linux(R) 5.1 (AMD/Intel 64)
Red Hat Enterprise Linux(R) 5.1 Advanced Platform (Intel Itanium)
Red Hat Enterprise Linux(R) 5.1 (Intel Itanium)
Red Hat Enterprise Linux 6 (32-bit x86) Linux 6
Red Hat Enterprise Linux 6 (64-bit x86_64)
Red Hat Linux 7.1 Red Hat Linux 7.1
Red Hat Linux 7.2 Red Hat Linux 7.2
Microsoft(R) Windows(R) 2000 Professional Operating System Windows 2000
Microsoft(R) Windows(R) 2000 Server Operating System
Microsoft(R) Windows(R) 2000 Advanced Server Operating System
Microsoft(R) Windows(R) 2000 Datacenter Server Operating System
Microsoft(R) Windows(R) XP Professional Operating System Windows XP Professional Windows XP
Microsoft(R) Windows(R) XP Professional x64 Edition Windows XP x64 Edition
Microsoft(R) Windows Server(R) 2003, Standard Edition Windows Server 2003 Standard Edition Windows Server 2003
Microsoft(R) Windows Server(R) 2003, Enterprise Edition Windows Server 2003 Enterprise Edition
Microsoft(R) Windows Server(R) 2003, Standard x64 Edition Windows Server 2003 Standard x64 Edition
Microsoft(R) Windows Server(R) 2003, Enterprise x64 Edition Windows Server 2003 Enterprise x64 Edition
Microsoft(R) Windows Server(R) 2003, Enterprise x64 Edition (IPF) Windows Server 2003 (IPF)
Microsoft(R) Windows Server(R) 2003 R2, Standard Edition Windows Server 2003 R2
Microsoft(R) Windows Server(R) 2003 R2, Enterprise Edition
Microsoft(R) Windows Server(R) 2003 R2, Standard x64 Edition
Microsoft(R) Windows Server(R) 2003 R2, Enterprise x64 Edition Windows Server 2003 R2 x64 Editions
Microsoft(R) Windows Server(R) 2003 R2, Standard x64 Edition
Microsoft(R) Windows Server(R) 2003 R2, Enterprise x64 Edition
Microsoft(R) Windows Vista(R) Business Windows Vista
Microsoft(R) Windows Vista(R) Enterprise
Microsoft(R) Windows Vista(R) Ultimate
Microsoft(R) Windows Server(R) 2008 Standard Windows Server 2008 Standard Windows Server 2008
Microsoft(R) Windows Server(R) 2008 Enterprise Windows Server 2008 Enterprise
Microsoft(R) Windows Server(R) 2008, Enterprise x64 Edition (IPF) Windows Server 2008 (IPF)
Microsoft(R) Windows(R) 7 Home Premium Windows 7
Microsoft(R) Windows(R) 7 Professional
Microsoft(R) Windows(R) 7 Enterprise
Microsoft(R) Windows(R) 7 Ultimate
Microsoft(R) Windows(R) 7 Home Premium (x64)
Microsoft(R) Windows(R) 7 Professional (x64)
Microsoft(R) Windows(R) 7 Enterprise (x64)
Microsoft(R) Windows(R) 7 Ultimate (x64)
Microsoft(R) SQL Server SQL Server
Oracle9i
Oracle 10g
Oracle Database 11g
VOS3/US, VOS3/LS, VOS3/FS, VOS3/AS, VOS3/ES1, and the systems on which these OSs run VOS3
VOS1/LS, VOS1/FS, VOS1/ES2, and the systems on which these OSs run VOS1

This manual also uses the following abbreviations:

Abbreviation Meaning
ADM Adaptable Data Manager
ADT Abstract Data Type
AP Application Program
API Application Programming Interface
BES Back End Server
BLOB Binary Large Object
CD-ROM Compact Disc - Read Only Memory
CSMA/CD Carrier Sense Multiple Access with Collision Detection
DAT Digital Audio Tape recorder
DB Database
DBM Database Module
DNS Domain Name Service
DS Dictionary Server
DWH Data Warehouse
EBCDIC Extended Binary Coded Decimal Interchange Code
EBCDIK Extended Binary Coded Decimal Interchange Kana code
EUC Extended UNIX Code
FD Floppy Disk
FES Front End Server
HD Hard Disk
HNA Hitachi Network Architecture
IPF Itanium(R) Processor Family
JFS Journaled File System
JFS2 Enhanced Journaled File System
JIS Japanese Industrial Standard code
JP1 Job Management Partner 1
KEIS Kanji processing Extended Information System
LAN Local Area Network
MGR System Manager
MIB Management Information Base
MSCS Microsoft Cluster Server
OFIS/POL Office Automation and Intelligence Support Software/Problem Oriented Language
OLAP Online Analytical Processing
OS Operating System
OSI Open Systems Interconnection
PC Personal Computer
PDM2 E2 Practical Data Manager 2 Extended Version 2
PP Program Product
RDB1 E2 Relational Database Manager 1 Extended Version 2
SCSI Small Computer System Interface
SDS Single Database Server
SGML Standard Generalized Markup Language
SNMP Simple Network Management Protocol
TCP/IP Transmission Control Protocol/Internet Protocol
TMS-4V/SP Transaction Management System - 4V/System Product
UAC User Account Control
UAP User Application Program
UOC User Own Coding
VOS1 Virtual-storage Operating System 1
VOS3 Virtual-storage Operating System 3
WS Workstation
XDM/BASEE2 Extensible Data Manager/Base Extended Version 2
XDM/DS Extensible Data Manager/Data Spreader
XDM/RD E2 Extensible Data Manager/Relational Database Extended Version 2
XDM/SD E2 Extensible Data Manager/Structured Database Extended Version 2
XDM/XT Extensible Data Manager/Data Extract
XML Extensible Markup Language
XNF/S-E2 Extended HNA based communication Networking Facility/for Server - Extended Version 2

Conventions: Diagrams

This manual uses the following conventions in diagrams:

[Figure]

Conventions: Fonts and symbols

The following table explains the text formatting conventions used in this manual:

Text formatting Convention
Bold Bold characters indicate text in a window, other than the window title. Such text includes menus, menu options, buttons, radio box options, or explanatory labels. For example:
  • From the File menu, choose Open.
  • Click the Cancel button.
  • In the Enter name entry box, type your name.
Italic Italic characters indicate a placeholder for some actual text to be provided by the user or system. For example:
  • Write the command as follows:
    copy source-file target-file
  • The following message appears:
    A file was not found. (file = file-name)
Italic characters are also used for emphasis. For example:
  • Do not delete the configuration file.
Monospace Monospace characters indicate text that the user enters without change, or text (such as messages) output by the system. For example:
  • At the prompt, enter dir.
  • Use the send command to send mail.
  • The following message is displayed:
    The password is incorrect.

The following table explains the symbols used in this manual:

Symbol Convention
| In syntax explanations, a vertical bar separates multiple items, and has the meaning of OR. For example:
A|B|C means A, or B, or C.
{ } In syntax explanations, curly brackets indicate that only one of the enclosed items is to be selected. For example:
{A|B|C} means only one of A, or B, or C.
[ ] In syntax explanations, square brackets indicate that the enclosed item or items are optional. For example:
[A] means that you can specify A or nothing.
[B|C] means that you can specify B, or C, or nothing.
... In coding, an ellipsis (...) indicates that one or more lines of coding have been omitted.
In syntax explanations, an ellipsis indicates that the immediately preceding item can be repeated as many times as necessary. For example:
A, B, B, ... means that, after you specify A, B, you can specify B as many times as necessary.
() Parentheses indicate the range of items to which the vertical bar (|) or ellipsis (...) is applicable.
~ The user-specified value preceding the swung dash must be specified in accordance with the attributes following the swung dash.
< > Angle brackets enclose the syntax element notation for a user-specified value.
<< >> Double angle brackets enclose the default value assumed by the system when the specification is omitted.
(( )) Double parentheses enclose the permitted range of values that can be specified.
[Figure] [Figure] The resulting value is to be rounded up.

Example
The result of [Figure] 34 [Figure] 3 [Figure] is 12.
[Figure] [Figure] The resulting value is to be rounded off.

Example
The result of [Figure] 34 [Figure] 3 [Figure] is 11.
MAX Largest value is to be selected.

Example
The result of MAX(3 x 6, 4 + 7) is 18.
MIN Smallest value is to be selected.

Example
The result of MIN(3 x 6, 4 + 7) is 11.

Conventions for permitted characters

In most cases, only the following characters are permitted as syntax elements (if other characters are permitted, the manual will state this explicitly):

Type Definition
alphabetic Alphabetic characters (A to Z, a to z) and _ (underline)
alphabetic symbol Alphabetic characters (A to Z, a to z), #, @, \
alphanumeric Alphabetic characters and numeric characters (0 to 9)
alphanumeric symbol Alphabetic symbols and numeric characters (0 to 9)
unsigned integer Numeric characters (0 to 9)
hexadecimal Numeric characters (0 to 9) and A to F (or a to f)
identifier Alphanumeric character (A to Z, a to z) string beginning with an alphabetic character
symbolic name Alphanumeric symbol string beginning with an alphabetic symbol
character string String consisting of any characters
pathname String consisting of one or more symbolic names, forward slashes (/), backslashes (\), and periods (.)
filename Character string consisting of one or more alphabetic characters (A to Z, a to z), numeric characters (0 to 9), periods (.), underlines (_), hyphens (-), and at marks (@) (maximum 30 characters)
Use single-byte characters only. In UNIX, alphabetic characters are case-sensitive. Specification of pathnames depends on the conventions of the operating system used to install Datareplicator.

Note:
Use single-byte characters only. Alphabetic characters are case-sensitive (that is, lowercase alphabetic characters are distinguished from uppercase alphabetic characters).

Conventions: KB, MB, GB, and TB

This manual uses the following conventions:

Conventions: Log representations

[Figure] Windows edition
The application log that is displayed by Windows Event Viewer is referred to as the event log. The following procedure is used to view the event log.

To view the event log:
1. Choose Start, Programs, Administrative Tools (Common), and then Event Viewer.
2. Choose Log, and then Application.
The application log is displayed. Messages with HiRDB Dataextractor displayed in the Source column are messages issued by HiRDB Dataextractor.

[Figure] UNIX edition
The OS log is referred to generically as syslogfile. syslogfile is the log output destination specified in /etc/syslog.conf. Typically, the following files are specified as syslogfile.
OS File
HP-UX /var/adm/syslog/syslog.log
Solaris /var/adm/messages or /var/log/syslog
AIX /var/adm/ras/syslog
Linux /var/log/messages

Conventions: Notations used in explanations of Windows operations

In this manual, the term directory includes both of the Windows terms directory and folder, and path names are delimited by forward slashes (/).

Conventions: Path name representations

UNIX edition: $PDDIR/client/lib/

Windows edition: %PDDIR%\CLIENT\UTL\

Conventions: Version numbers

The version numbers of Hitachi program products are usually written as two sets of two digits each, separated by a hyphen. For example:

The version number might be shown on the spine of a manual as Ver. 2.00, but the same version number would be written in the program as 02-00.

Important notes on this manual

The following facilities are explained, but they are not supported:

#: Although these facilities are not supported in the Windows edition of HiRDB, they are supported in the UNIX edition.

The following products and option program products are explained, but they are not supported: