uCosminexus Application Server, System Design Guide

[Contents][Glossary][Index][Back][Next]

3.14 Managing optional processes with operation management

This section describes a system configuration in which Management Server can manage operations of a user-defined optional process. In such a configuration, you deploy the optional process as a user server defined as a logical server. A user server that is defined as a logical server is called a logical user server. When an optional process is defined as a logical user server, you can use the Smart Composer functionality commands for starting, stopping, and monitoring the status of the optional process.

Organization of this section
(1) Features of the system configuration
(2) Processes to be invoked on the respective machines

(1) Features of the system configuration

In this system configuration, a user server defined as a logical server is deployed on a system where Management Server performs operation management. You can deploy a Management Server instance to be used for operation management either on the management server or on each machine. For details about deploying Management Server, see 3.9 Determining the deployment of the operation management process.

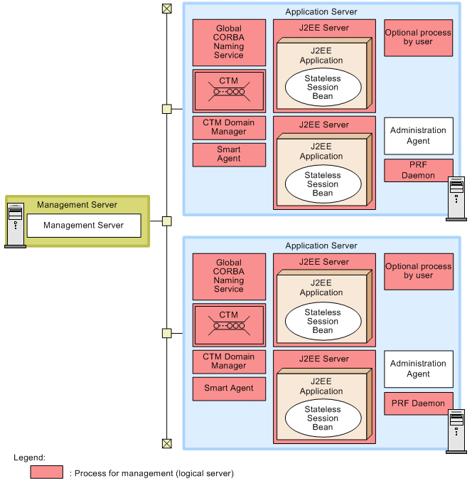
The following figure shows an example of a configuration for deploying the user server. In this configuration example, a user optional process is executed on the Application Server machine. This user optional process is defined and deployed as a logical user server so that Management Server can manage the process.

Figure 3-65 Example of a configuration with a user server deployed

[Figure]

Note: For other legend items, see 3.2 Description of the system configuration.

Feature
  • You can use the Management Server to perform operation management of an optional process.

(2) Processes to be invoked on the respective machines

The software required on the respective machines and the processes to be invoked in a configuration with an optional process deployed as a user server are explained below:

(a) Application server machine

Depending on the functions to be used, the software required on the Application Server machine and the processes to be invoked are different for each system configuration. Deploy the software and processes required for each function.

(b) Management server machine

You need to install Application Server on the Management Server machine.

Invoke the following process: