uCosminexus Application Server, System Design Guide

[Contents][Glossary][Index][Back][Next]

3.11.3 Configuration in which executing node and standby node of Management Server are in 1-to-1 ratio

This subsection describes the node switching of Management Server. The executing node and the standby node of the management server are in a 1-to-1 Ratio.

Organization of this subsection
(1) Features of the system configuration
(2) Process to be started on the respective machines

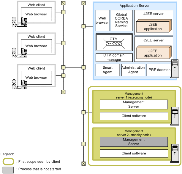
(1) Features of the system configuration

The following figure shows an example of the configuration in which the executing node and the standby node of Management Server are in 1-to-1 ratio.

Figure 3-56 Example of the system configuration in which the executing node and the standby node of the management server are set to 1-to-1 ratio using cluster software

[Figure]

Note: For other legend items, see 3.2 Description of the system configuration.

Features
  • The executing node and the standby node are configured in a 1-to-1 ratio. Deploy Management Server on the respective machines.
  • When you use the Windows Server Failover Cluster, a shared disk device is required.

Node switching flow
Node switching is executed when an error occurs on the Management Server machine of the executing node. Node switching is executed when the OS or Management Server is down. In other cases, node switching is executed when a command for node switching is execute explicitly, and when an event occurs where the node switching of cluster software is required.
When the node switching is executed, the processes of Management Server on the Management Server machine in the standby node are invoked.

(2) Process to be started on the respective machines

This subsection describes about the software required and the process to be started on the respective machines.

(a) Application server machine

The required software and the processes to be started on the Application Server differ in each system configuration according to the used functions. Deploy the required software and processes according to the used functions.

(b) Management server machine (executing node)

You must install Application Server on the Management Server machine.

The process to be started is as follows:

(c) Management server machine (standby node)

Match the configuration of the software installed on the Application Server machine in the standby node with the executing node. However, the process will not start until the node switching occurs.

(d) Client machine

Install the following software on the client machine:

For Web client configuration
Web browser

For EJB client configuration
uCosminexus Client (in Windows), Application Server