uCosminexus Application Server, System Design Guide

[Contents][Glossary][Index][Back][Next]

3.10.4 Configuration where many SFO servers exist in a system (Memory session failover functionality)

This subsection describes the configuration where many SFO servers exist in a system.

Organization of this subsection
(1) Features of the system configuration
(2) Processes invoked on the respective machines

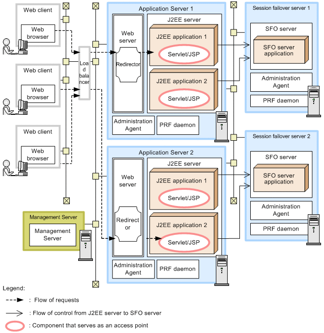
(1) Features of the system configuration

Prepare an SFO server for each J2EE application running on the J2EE server. We recommend that you deploy the J2EE application and the SFO server in a one-to-one relationship. This can help to minimize the effect of a problem occurring in the SFO server. On the other hand, if a single SFO server is deployed for multiple J2EE applications, you cannot inherit the session information of all the J2EE applications corresponding to that SFO server when an error occurs in the SFO server.

SFO server applications run on the SFO server.

The following figure shows an example configuration when multiple SFO servers exist in a system. In this example, the SFO servers and the J2EE servers are deployed on different machines. In this configuration, the machines with the SFO servers deployed, are called the session failover servers.

Figure 3-51 Example configuration when multiple SFO servers exist in a system

[Figure]

Note: For other legend items, see 3.2 Description of the system configuration.

Features
  • If an error occurs in a specific J2EE server, the session information can be inherited in another J2EE server.
  • Similarly, if an error occurs in an SFO server, only the corresponding J2EE application is affected.

Flow of requests
The SFO server manages the global session information present on the J2EE server as redundant information.
When a J2EE server receives a request and a session is established, the global session information present on the SFO server is locked by the filter for session failover on the J2EE server. When the processing of the J2EE application ends, the global session information present on the SFO server is updated as per the contents of the global session information present on the J2EE server. After this, the filter for session failover releases the lock on the global session information present on the SFO server.
If an error occurs in a J2EE server, another J2EE server obtains the global session information present on the SFO server and the session information is inherited.

(2) Processes invoked on the respective machines

The following subsections explain the software and the processes required on the respective machines:

(a) Application server machine

The required software and the processes to be invoked when using the memory session failover functionality differ in each system configuration, depending on the function that is used. Deploy the required software and the processes as per the functions used.

(b) Session failover server machine

You need to install Application Server on the session failover server machine.

Invoke the following processes:

(c) Management server machine

You need to install Application Server on the management server machine.

Invoke the following process:

(d) Web client machine

A Web client machine requires a Web browser.