Hitachi

In-Memory Data Grid Hitachi Elastic Application Data Store


5.1.3 Post-installation procedure

After you have installed the EADS server, perform the tasks described below as the root user (superuser).

Organization of this subsection

(1) Checking the directory configuration

After you have installed the EADS server, check the EADS server's directory configuration.

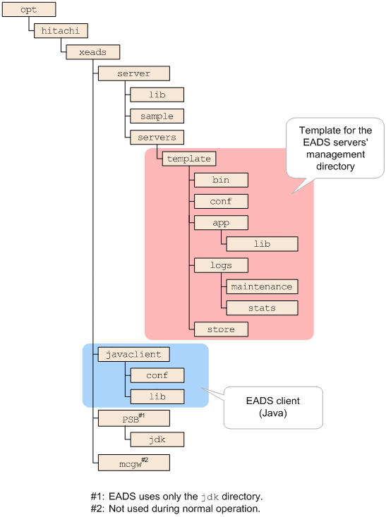
Figure 5‒1: EADS server's directory configuration

[Figure]

The following table explains the EADS server's directory configuration shown in the figure:

Directory

Description

/opt/hitachi/xeads/server/

EADS server installation directory

lib

Stores the library files used for running the EADS server.

The library files cannot be edited.

sample

Stores sample programs for the user functions that can be executed with the eztool execfunc command.

servers

Where the EADS server's management directory# is placed.

template

A template for the management directory#

bin

Stores the commands used to run the EADS server.

The commands cannot be edited.

conf

Stores the following property files:

  • Server property file

  • Cluster property file

  • Shared property file

  • Command property file

  • Cache property file

app

Stores function property files and jar files (user functions).

lib

Stores library files used in executing user functions.

logs

Output destination (default) of log files

maintenance

Output destination (default) of maintenance log files (used by the system)

stats

Output destination (default) of statistics files

store

Output destinations (defaults) for store data files, cache information files, and cache index files.

/opt/hitachi/xeads/javaclient/

EADS client (Java) installation directory

conf

Stores the client property file.

lib

Stores the library files.

/opt/hitachi/xeads/PSB

Directory for storing the JDK used by EADS.

jdk

JDK installation directory

#

The management directory is used to run the EADS server. Such items as the property files required for running the EADS server and the logs that are output during operation are stored in the management directory.

Important note

Do not change the directories and file owners, groups, and permissions that are created when EADS is installed. Store user-specific files only under the management directory. If these restrictions are not observed, EADS might not run correctly.