Hitachi

In-Memory Data Grid Hitachi Elastic Application Data Store


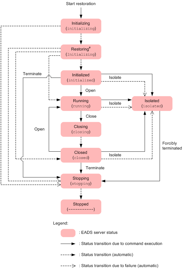
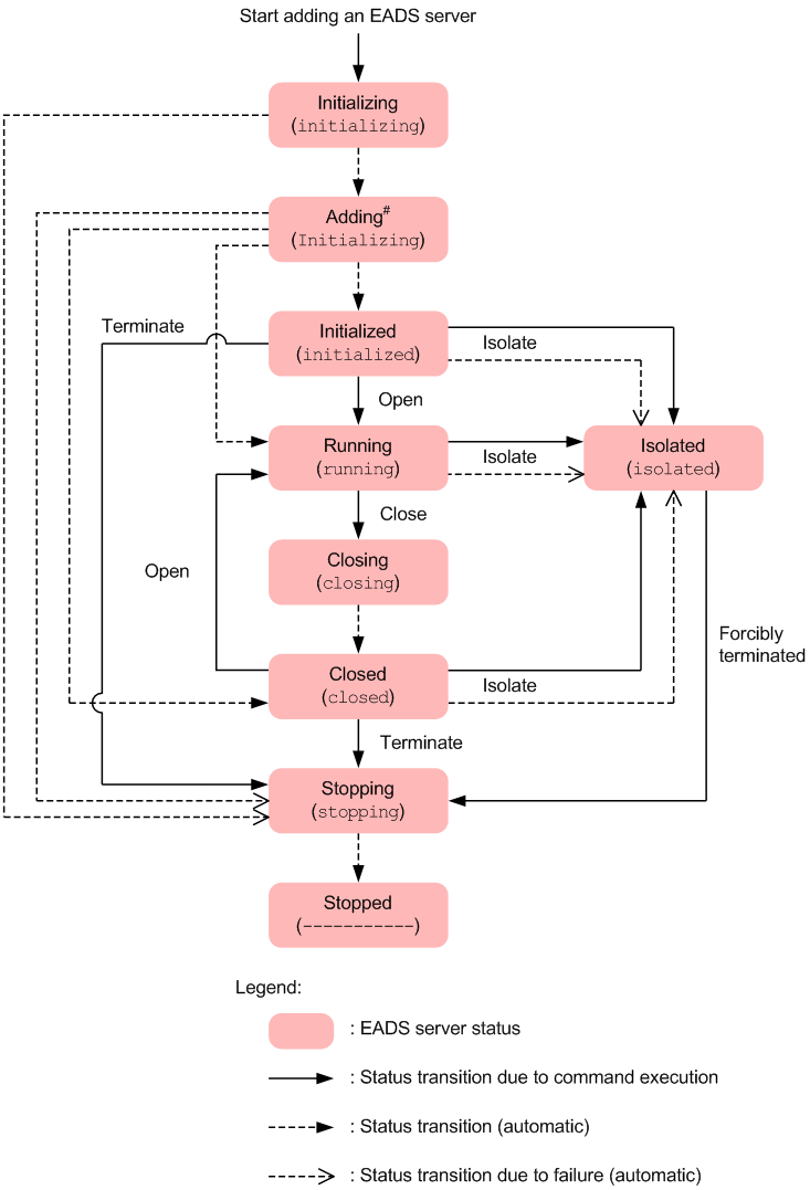
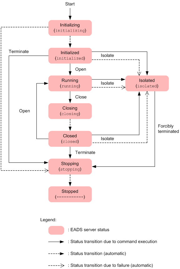
2.11.3 EADS server status transitions

The following figure shows the EADS server status transitions.

Figure 2‒29: EADS server status transitions (normal start)

[Figure]

Figure 2‒30: EADS server status transitions (restoration processing)

[Figure]

#

If restoration processing is successful, the restored EADS server is placed in the same status as that of the other EADS servers that were already running in the cluster when the restoration processing started.

For example, if the status of the other EADS servers that were running when the restoration processing started was running, the restored EADS server is also placed in running status.

Figure 2‒31: EADS server status transitions (scale-out processing (adding EADS servers))

[Figure]

#

If EADS server addition processing is successful, the added EADS server is placed in the same status as that of the other EADS servers that were already running in the cluster when the EADS server addition processing started.

For example, if the status of the other EADS servers that were running when the EADS server addition processing started was running, the added EADS server is also placed in running status.

The following table explains each status shown in the figure.

Table 2‒6: EADS server status

EADS server status

Description

Status name

Status displayed by the eztool status command

Initializing

initializing

The EADS server is being initialized.

This status is also displayed when an EADS server is being restored by using the ezstart -r command or being added by using the ezstart -ai command.

Restoring

Adding

Initialized

initialized

The EADS server has just been initialized. As with closed status, the EADS server cannot accept requests from EADS clients.

Running

running

The EADS server can accept requests from EADS clients.

Closing

closing

Although the EADS server cannot accept requests from EADS clients, there are threads that are still running.

Closed

closed

The EADS server cannot accept requests from EADS clients.

Isolated

isolated

As with closed status, the EADS server cannot accept requests from EADS clients.

An EADS server that has been removed from the cluster for reasons such as a communication error is forcibly placed in isolated status.

Use the eztool isolate --stop command to individually terminate the EADS servers in isolated status.

Stopping

stopping

The EADS server is in the process of stopping.

Stopped

-----------

The EADS server has stopped.