Job Management Partner 1/Integrated Management - Manager GUI Reference

[Contents][Index][Back][Next]


1.1 Window transitions

The following figures show the window transitions in JP1/IM - View.

Figure 1-1 Transitions of the Login window

[Figure]

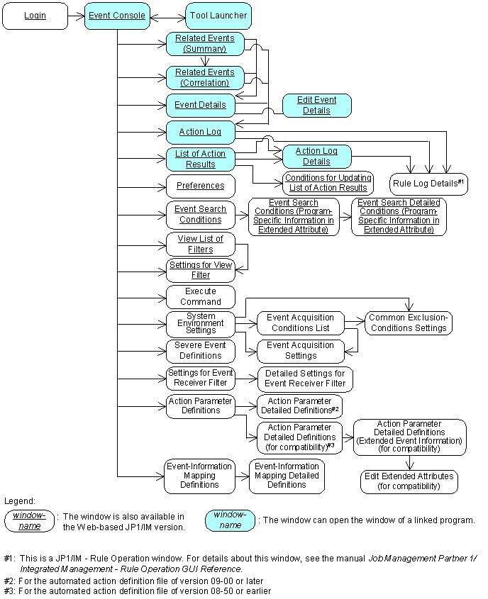
Figure 1-2 Transitions of the Event Console and related windows

[Figure]

Figure 1-3 Transitions of the Monitoring Tree and related windows

[Figure]

Figure 1-4 Transitions of the Monitoring Tree (Editing) and related windows

[Figure]

Figure 1-5 Transitions of the IM Configuration Management and related windows

[Figure]

[Contents][Back][Next]


[Trademarks]

All Rights Reserved. Copyright (C) 2009, Hitachi, Ltd.