uCosminexus Service Platform, Basic Development Guide
![[Contents]](FIGURE/CONTENT.GIF)
![[Glossary]](FIGURE/GLOSS.GIF)
![[Index]](FIGURE/INDEX.GIF)
![[Back]](FIGURE/FRONT.GIF)
An interface exist for each timing of invoking UOC class and UOC class is executed when the interface is added. You can map to multiple invoking timings, by adding multiple interfaces.
Following interfaces are executed in UOC class:
- Organization of this subsection
- (1) Interfaces
- (2) Exception class
- (3) Class structure example
(1) Interfaces
When exception occurs in UOC class, throws that exception by wrapping in CSCUocSystemException.
(a) UOC class common interface
- Package
- jp.co.Hitachi.soft.csc.msg.uoc
- Interface name
- ComponentCommonUoc
- Description
- This is a common interface for defining constants to be used in component common UOC.
- Constants
- Following table describes constants.
| Constant |
Description |
| COMPO_TYPE |
Key for acquiring the code for discriminating wither it is service adapter or reception |
| COMPO_KIND |
Key for acquiring the component type |
| COMPO_ID |
Key for acquiring the component ID |
| TELEGRAM_DATA |
Key for acquiring API for message acquisition |
| MONITOR_SEND_DATA |
Key for acquiring Map for setting the data to be sent to monitoring from the parameter |
| DESTINATION_DATA |
Key for acquiring the address information# of the invoked service |
- #
- You can acquire the information only in case of user-defined reception (excluding SOAP reception).
For details on how to use the constant, see "4.8.1 Overview of component common UOC" in the "Service Platform Function Guide".
(b) Interface for the request process
- Package
- jp.co.Hitachi.soft.csc.msg.uoc
- Interface name
- ComponentRequestUoc
- Description
- This is the interface of UOC class invoked at the time of request processing.
- #request
- Description related to the operations of #request is as follows:
- Argument
- Map<String,Object>
- (object in which data passed to UOC class is consolidated)
- Return value
- None
- Exception
- CSCUocSystemException
(c) Interface for response processing
- Package
- jp.co.Hitachi.soft.csc.msg.uoc
- Interface name
- ComponentResponseUoc
- Description
- This is the interface of UOC class invoked at the time of response processing.
- #response
- Description related to operations of #response is as follows:
- Argument
- Map<String,Object>
- (Object in which data to be passed to UOC class is consolidated)
- Return value
- None
- Exception
- CSCUocSystemException
(2) Exception class
Exception is thrown from UOC class by wrapping in the following class:
- Package
- jp.co.Hitachi.soft.csc.msg.uoc
- Exception class name
- CSCUocSystemException
- Constructor
public CSCUocSystemException()
public CSCUocSystemException(String errorMessage )
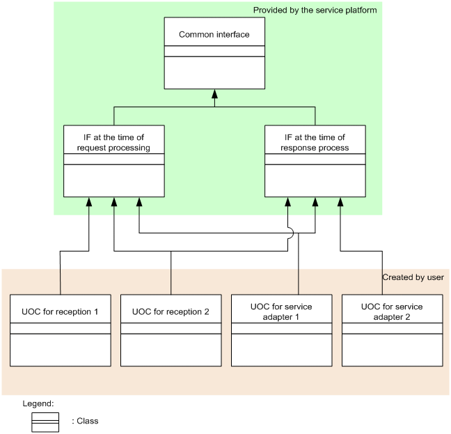
(3) Class structure example
Following figure shows the example of class structure.
Figure H-1 Figure Class structure example
![[Figure]](FIGURE/ZC990700.GIF)
All Rights Reserved. Copyright (C) 2015, Hitachi, Ltd.