uCosminexus Service Platform, Basic Development Guide

[Contents][Glossary][Index][Back][Next]

9.5.1 Step-by-Step Execution and Restarting

This subsection describes the types of activities that can interrupt the processing of process instances, and step-by-step execution and restart operations.

Organization of this subsection
(1) Activities that can interrupt the processing of process instances
(2) Step-by-step execution and restart operations
(3) Activities interrupted when a step in is executed
(4) Activities interrupted when a step over is executed
(5) Activities interrupted when a step return is executed

(1) Activities that can interrupt the processing of process instances

The following table lists the types of activities that can interrupt the processing of process instances.

Table 9-1 Types of activities that can interrupt the processing of process instances

Activity type Activity Whether the activity can be Interrupted
Basic activity Start activity No
Receive activity Yes
Reply activity Yes
Invoke service activity Yes
Invoke java activity Yes
Data transformation activity Yes
Assign activity Yes
Empty activity Yes
Throw activity Yes
Standby activity Yes
Validate activity Yes
End activity No
Structure activity Scope activity Yes
While activity Yes
Switch start activity Yes
Switch end activity No
Flow start activity Yes
Flow end activity No

Legend:
Yes: Can be interrupted
No: Cannot be interrupted

(2) Step-by-step execution and restart operations

To execute a process instance step-by-step or to restart an operation, select the interrupted activity in the debug view, and then click the icon of the operation to be executed.

The following table describes step-by-step execution and restart operations, and debugging operations.

Table 9-2 Step-by-step execution and restart operations, and debugging operations

Step-by-step execution Icon Debugging operations
Step in [Figure] Step in is executed. For details about the activities interrupted when a step in is executed for each activity, see (3) Activities interrupted when a step in is executed.
Step over [Figure] Step over is executed. For details about the activities interrupted when a step over is executed for each activity, see (4) Activities interrupted when a step over is executed.
Step return [Figure] Step return is executed. For details about the activities interrupted when a step return is executed for each activity, see (5) Activities interrupted when a step return is executed.
Restart [Figure] Restart processing of the process instance continues until the next activity for which a breakpoint is set.

To make fault handling interrupt the processing of a process instance when an invoke service activity switches to the fault handling, you need to set a breakpoint in the activity performing the fault handling or execute a step in.

(3) Activities interrupted when a step in is executed

The following table and figure show activities that are interrupted when a step in is executed for each activity.

Table 9-3 Activities interrupted when a step in is executed for each activity

Activity type Activity Explanation
Basic activity Proceeds to the next activity.
Structure activities Scope activity Proceeds to the first activity to be processed within the scope activity.
While activity Proceeds to the first activity to be processed within the while activity.
Switch start activity Proceeds to the first activity to be processed between the switch start activity and the switch end activity.
Flow start activity Proceeds to the first activity to be processed between the flow start activity and the flow end activity.

Figure 9-2 Activities interrupted when a step in is executed in a basic activity

[Figure]

Figure 9-3 Activities interrupted when a step in is executed in a structure activity such as a scope or while activity

[Figure]

Figure 9-4 Activities interrupted when a step in is executed in a structure activity such as a switch or flow activity

[Figure]

(4) Activities interrupted when a step over is executed

The following table and figure show activities that are interrupted when a step over is executed for each activity.

Table 9-4 Activities interrupted when a step over is executed for each activity

Activity type Activity Explanation
Basic activity Proceeds to the next activity.
Structure activities Scope activity Processes the activities within the scope activity, and then proceeds to the next activity. If a breakpoint is set in an activity, processing is interrupted at that breakpoint.
While activity Processes the activities within the while activity, and then proceeds to the next activity. If a breakpoint is set in an activity, processing is interrupted at that breakpoint.
Switch start activity Processes until the activity following the switch end activity. If a breakpoint is set in an activity, processing is interrupted at that breakpoint.
Flow start activity Processes until the activity following the flow end activity. If a breakpoint is set in an activity, processing is interrupted at that breakpoint.

Figure 9-5 Activities interrupted when a step over is executed in a basic activity

[Figure]

Figure 9-6 Activities interrupted when a step over is executed in a structure activity such as a scope or while activity

[Figure]

Figure 9-7 Activities interrupted when a step over is executed in a structure activity such as a switch or flow activity

[Figure]

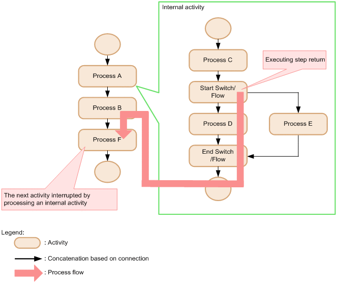
(5) Activities interrupted when a step return is executed

This subsection describes activities that are interrupted when a step return is executed for each activity.

If a step return is executed in a basic activity within a structure activity, processing continues until the activity following the structure activity to which the basic activity belongs. If the structure activity containing the activity where the step return is executed is a scope activity or while activity, it processes all its internal activities, and then proceeds to the next activity. If the structure activity containing the activity where the step return is executed is a switch start activity or flow start activity, processing continues until the activity following the corresponding switch end activity or flow end activity.

If the interrupted activity does not exist in the structure activity, the same operation as for a restart operation is performed.

If a breakpoint is set in an activity, processing is interrupted at that breakpoint.

The following figure shows the activities that are interrupted when a step return is executed in each activity within a structure activity.

Figure 9-8 Activities interrupted when a step return is executed in a basic activity within a structure activity

[Figure]

Figure 9-9 Activities interrupted when a step return is executed in a structure activity such as a scope or while activity within a structure activity

[Figure]

Figure 9-10 Activities interrupted when a step return is executed in a structure activity such as a switch or flow activity within a structure activity

[Figure]