uCosminexus Service Platform, Basic Development Guide
![[Contents]](FIGURE/CONTENT.GIF)
![[Glossary]](FIGURE/GLOSS.GIF)
![[Index]](FIGURE/INDEX.GIF)
![[Back]](FIGURE/FRONT.GIF)
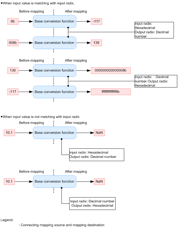
Consider the input value as basic number specified in input basic number and transform the input value to basic number specified in output basic number. If input value is other than basic number specified in input basic number, error value (NaN) is returned. If input value exceeds 64 bits, round the bits more than 64 bits.
Process the radix conversion function with Big Endian.
Specifications of basic number transformation are as follows:
- When input basic number is decimal number, perform basic number transformation as 64 bit.
- When output basic number is decimal number, consider the maximum bit of input data extended to 4 bit unit, as encoded bit.
- When input basic count and output basic count is not decimal number, set the basic number to bit length of transformation source. If input basic count is binary number, expand the data that does not fulfill 4 bit, such that it becomes 4 bit unit.
- Format of input value of input basic number is as follows:
| Input basic number |
Format |
| Binary number |
[01]+ |
| Decimal |
[+-]?[0-9]+ |
| Hexadecimal |
[0-9a-fA-F]+ |
- Organization of this subsection
- (1) Function used
- (2) Setting procedure
- (3) Execution example
(1) Function used
To transform input value to basic number specified in output basic number, use Radix conversion function. Following figure shows the usage example.
Figure 6-21 FigureUsage example of radix conversion function
![[Figure]](FIGURE/ZC061801.GIF)
(2) Setting procedure
Procedure for transforming the input value to basic number specified in output basic number is as follows:
- Select radix conversion function (radix) from pallet and deploy to the mapping viewer.
- Set the mapping line.
- Display Radix Conversion dialog with either of the following method:
- Right click the Radix conversion function and select Settings.
- Double click the radix conversion function.
Radix Conversion dialog is displayed.
For details on Radix Conversion dialog, see "1.6.36 Base conversion dialog" in "Service Platform Reference Guide".
- To specify input value of basic number transformation in Input, click Select node button.
Node selection dialog is displayed.
- Specify node set, which is input value.
Input value of basic number transformation is set in Input.
- When you want to execute mapping only when you set conditions in input value specified in Input and that condition is fulfilled, click Specify node conditions button.
Specify node conditions dialog is displayed.
For details on how to specify node conditions, see "6.7 Specifying Node Conditions". For details on the Specify node conditions dialog, see " Set Node Condition Dialog " in "Service Platform Reference Guide"
- When you want to specify basic number transformation target function in Input, click Select function button.
Function selection dialog is displayed.
For details on Function selection dialog, see "1.6.7 Select function dialog" in "Service Platform Reference Guide".
- Specify input basic number.
- Specify output basic number.
- Click OK button.
(3) Execution example
Following table describes the execution example:
| Input |
Basic number transformation |
Result |
| 1101 |
Binary numberdecimal |
-3 |
| 0100 |
Binary numberdecimal |
4 |
| 1101 |
Binary numberHexadecimal |
d |
| 11 |
DecimalBinary number |
0000 0000 0000 0000 0000 0000 0000 0000
0000 0000 0000 0000 0000 0000 0000 1011#1 |
| 11 |
DecimalHexadecimal |
00 00 00 00 00 00 00 0b#1 |
| 11 |
HexadecimalBinary number |
0001 0001 |
| 11 |
HexadecimalDecimal |
17 |
| 8b |
HexadecimalDecimal |
-117 |
| 1102 |
Binary numberDecimal |
NaN#2 |
| 110f |
DecimalHexadecimal |
NaN#2 |
- Note#1
- Bold letters are supplementary bits.
- Note#2
- As you cannot convert the input value to basic number specified in input basic number, result becomes "NaN".
All Rights Reserved. Copyright (C) 2015, Hitachi, Ltd.