uCosminexus Service Platform, Basic Development Guide

[Contents][Glossary][Index][Back][Next]

5.6.15 Flow Activities

Flow activities define the division of flow of a business process into multiple sequences and the concurrent execution of these sequences. Flow activities include flow start and flow end activities. Deploy a flow start activity at the starting point of a flow process and a flow end activity at the merging point of multiple sequences.

Of the multiple sequences that branch from the flow start activity and that are executed concurrently, a sequence that ends in a throw activity need not be linked to the flow end activity. In addition, if all sequences that branch from the flow start activity and that are executed concurrently end in throw activities, no need exists to deploy a flow end activity.

The following figure shows the concurrent execution of processes using flow activities.

Figure 5-16 Concurrent execution of processes using flow activities

[Figure]

You can provide multiple sequences under a flow start activity, and execute processes concurrently. You can also specify the processing order among the multiple sequences.

For example, to execute A-3 after processing of A-1 and A-2 finishes, use link connections (link1 and link2) to link the link sources A-1 and A-2 to the link destination A-3. In addition to specifying processing completion of A-1 and A-2, you can also specify linking conditions to control the linking of A-1 and A-2 to A-3.

In this example, processing of the link destination A-3 starts in the following sequence:

  1. Processing of A-1 and A-2 finishes.
  2. The linking conditions specified for A-1 and A-2 are evaluated.
    When the linking conditions for A-1 and A-2 are evaluated, their respective link connections link1 and link2 are activated. The link connections are activated as true or false depending on the condition evaluation result. If no condition is specified, the link connections are activated as true when processing of the link source activities finishes.
  3. When all link connections linked to A-3 are activated, processing of A-3 starts.
    However, if all link connections are activated as false, processing of A-3 is omitted. Processing of A-3 starts only when at least one of the link connections is activated as true.

Processing of activities following the flow end activity is executed after all multiple sequences being concurrently processed finish.

Organization of this subsection
(1) Defining flow activities
(2) Defining links among sequences
(3) Notes on definition

(1) Defining flow activities

To define flow activities:

  1. Deploy a flow start activity on the canvas.
    For details about how to deploy activities, see 5.4.1 Deploying Activities.
  2. Deploy and define the individual activities that branch from the flow start activity.
    For details about how to deploy activities, see 5.4.1 Deploying Activities, and for details about how to define activities, see the descriptions of each activity in 5.6 Defining Activities.
  3. Deploy a flow end activity on the canvas.
    For details about how to deploy activities, see 5.4.1 Deploying Activities.
  4. Link the individual activities from the flow start activity to the flow end activity.
    For details about how to link activities, see 5.4.2(2) Link setting method.
  5. Use one of the following methods to open the Flow Activity dialog box:
    • Double-click a flow start activity on the canvas.
    • Select and right-click a flow start activity on the canvas, and then select Setting.
    The Flow Activity dialog box appears.
  6. Enter the necessary information in the Flow Activity dialog box.
    For details about the display and input contents of the Flow Activity dialog box, see 1.4.24 Flow Activity Dialog in the manual uCosminexus Service Platform Reference Guide. For details about how to set up links among multiple sequences, see 5.6.15(2) Defining links among sequences.
  7. Click OK.

(2) Defining links among sequences

To define links among multiple sequences that are concurrently processed:

  1. Use one of the following methods to open the Flow Activity dialog box:
    • Double-click a flow start activity on the canvas.
    • Select and right-click a flow start activity on the canvas, and then select Setting.
    The Flow Activity dialog box appears.
  2. Enter a link name for each link to be set up within the flow process.
  3. Click OK to close the Flow Activity dialog box.
  4. Connect the activities to be linked.
    For details about how to deploy activities, see 5.4.1 Deploying Activities.
  5. Use one of the following methods to open the Link dialog box:
    • Double-click the linking line that was connected in step 4.
    • Select and right-click the linking line that was connected in step 4, and then select Setting.
    The Link dialog box appears.
  6. Enter the necessary information in the Link dialog box.
    For details about the display and input contents of the Link dialog box, see 1.4.25 Link Dialog in the manual uCosminexus Service Platform Reference Guide.
    To set up link conditions, click Set Transition Condition. The Condition Setting dialog box appears. In this dialog box, you can specify link conditions. Enter the link conditions in an XPath expression. For details about the Condition Setting dialog box, see 1.4.26 Condition Setting Dialog (Flow Activity) in the manual uCosminexus Service Platform Reference Guide.
  7. Click OK.

Note
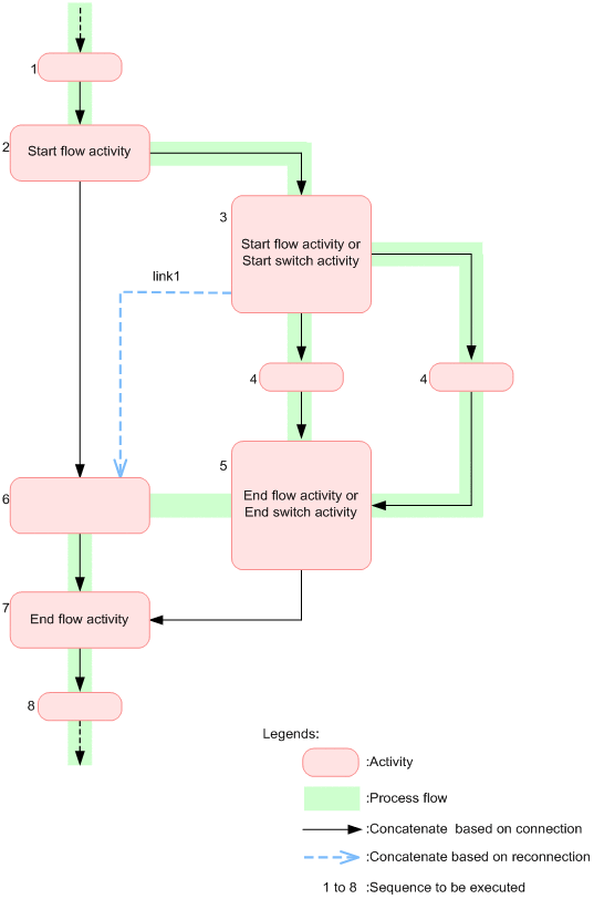
The following figure shows the flow of processing performed when a link is defined from a flow start activity or switch start activity.

Figure 5-17 Processing flow when a link is defined from a flow start activity or switch start activity

[Figure]

(3) Notes on definition

#1
For details about connections that use an activity as the source and connections that use the start point of fault handling of an activity as the source, see Figure 5-26 Connection example.

#2
This does not apply to cases where the termination points of sequences that are concurrently processed are throw activities.