uCosminexus Service Platform, Overview

[Contents][Glossary][Index][Back][Next]

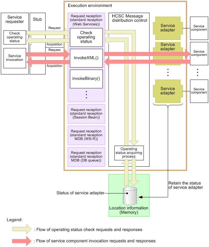
4.4.2 Flow of checking the operation status

The methods (operations of request reception) for delivering messages from a service requester to the request reception (standard reception (Web Services)) include invokeXML and invokeBinary. Among these methods, you can use the getServiceInfo operation for checking the service adapter operation status.

When you send a request for checking the service adapter operation status from the service requester, the HCSC server searches the location information (information on the memory) of the service adapter corresponding to the specified service name. The HCSC server then sends the status as a response.

Note that you can send a request for checking the operation status only when the request reception of the HCSC server is running.

The following figure shows the flow of checking the operation status.

Figure 4-3 Flow of checking the operation status

[Figure]