uCosminexus Service Platform, Overview

[Contents][Glossary][Index][Back][Next]

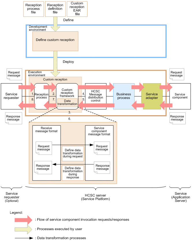
2.15.2 Overview of the custom reception framework

The custom reception framework is used to develop and operate a custom reception. The custom reception framework provides a mechanism to operate a developer-created custom reception as a reception in the execution environment of Service Platform.

The following figure shows invocation of a service component by using a custom reception.

Figure 2-100 Invoking a service component by using a custom reception

[Figure]

Steps 1 to 8 given in the figure are described here.

Description
  1. Reception processing receives a service component invocation request from a service requester.
  2. Reception processing passes the request message received from the service requester to the custom reception framework.
  3. The custom reception framework transforms the request message data.
  4. The custom reception framework invokes HCSC message delivery control.
  5. The custom reception framework receives a response message from HCSC message delivery control.
  6. The custom reception framework transforms the response message data.
  7. Reception processing receives the response message from the custom reception framework.
  8. Reception processing returns the response message to the service requester.