uCosminexus Service Platform, Overview

[Contents][Glossary][Index][Back][Next]

2.8.2 Reading and writing files using adapter

The file adapter is a service adapter that reads the data from files and writes that data in files in the service platform.

The purpose of the file adapter is to apply program resources of the business process system to the system through files. By using the file adapter as a business process activity, you can implement business processes based on file contents such as linkage with existing systems according to file I/O in SOA.

A prerequisite for the purpose of using the file adapter in process integration is invocation from the business process and not direct invocation from the service requester.

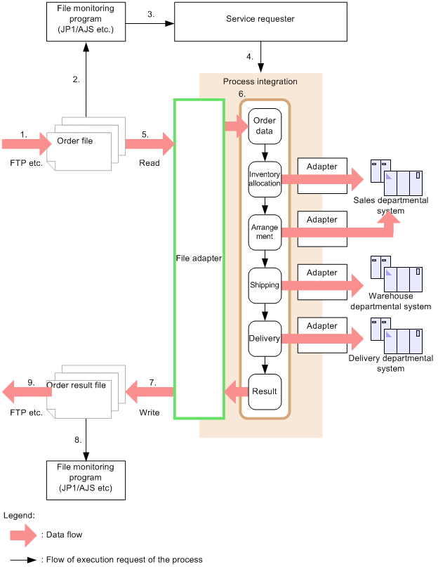
The following figure shows an example of system operation using the file adapter:

Figure 2-54 Example of file adapter operation

[Figure]

The following points describe each process shown in the figure:

  1. Order files are received from other companies using FTP.
  2. File reception is detected by file monitoring programs such as JP1/AJS.
  3. Service requester is started from the file monitoring program through JP1/AJS.
  4. Business process is started from the service requester through SOAP.
  5. Order file data is read by the file adapter invoked from the business process.
  6. Each business service is invoked.
  7. Service invocation result is written in the order results file by the file adapter.
  8. Writing in the order results file is detected by file monitoring programs such as JP1/AJS.
  9. Order results file is transferred using FTP.

Such systems enable linkage with other companies in which SOA is not supported.