uCosminexus Service Platform, Overview

[Contents][Glossary][Index][Back][Next]

2.2.7 Dynamic change in connection destination in Web service (SOAP communication)

You can dynamically change SOAP adapter communication destination by using the connection destination URL set in the business process. If you set in advance the communication destination URL in the business process, the communication destination changes when the service adapter is executed. This enables reduction in the number of created service adapters.

If the connection destination URL is not set in the business process, perform SOAP communication in the connection destination URL of Web service set in the development environment.

Organization of this subsection
(1) Flow of dynamic change process in communication destination
(2) Example of dynamic change of connection destination information
(3) Example of WSDL creation generating user-defined reception
(4) Notes

(1) Flow of dynamic change process in communication destination

The following points describe the flow of dynamic change process in communication destination in SOAP communications in each communication infrastructure:

(a) When using SOAP communication infrastructure

The following figure shows the flow of dynamic change process in the communication destination when SOAP communication infrastructure is used in communication infrastructure:

Figure 2-22 Flow of dynamic change process in communication destination when SOAP communication infrastructure is used in communication infrastructure

[Figure]

Description
The numbers in the figure correspond to the following numbers:
  1. Acquire connection destination URL from the header message in the request message.
  2. Create SOAP message on the basis of request message information.
  3. Communicate with the service in the acquired connection destination URL.
(b) When using JAX-WS engine

The following figure shows the flow of dynamic change process in the communication destination when JAX-WS engine is used in the communication infrastructure:

Figure 2-23 Flow of dynamic change process in communication destination when JAX-WS engine is used in communication infrastructure

[Figure]

Description
The numbers in the figure correspond to the following numbers:
  1. Acquire connection destination URL from the header message in the request message.
  2. Create SOAP message on the basis of request message information.
  3. Set the connection destination URL.
  4. Communicate with the service of the set connection destination URL.

(2) Example of dynamic change of connection destination information

The following points describe an example of dynamic change of connection destination information by using the connection destination information file.

(a) Example of a business process

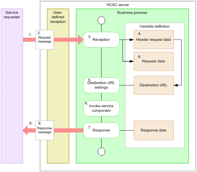
The following figure shows an example of a business process using connection destination information file:

Figure 2-24 Example of business process using connection destination information file (in SOAP adapter)

[Figure]

  1. The service requester requests for execution of a service component in the business process.
  2. Set the connection destination URL in the header message in the request message sent from the service requester.
  3. The business process receives XML request messages by the receive activity.
  4. The business process generates header request data and request data.
  5. Set the connection destination URL of the header request data in the connection destination URL variable by data transformation activity.
  6. The business process acquires the connection destination URL from the connection destination URL variable and invokes the service component.
  7. The business process configures the service component execution result as an XML response message and returns it by a reply activity.
  8. Response is returned to the service requester.
  9. XML response message is sent in the response to the service requester.

(3) Example of WSDL creation generating user-defined reception

The following figure shows an example of creating WSDL that generates user-defined reception:

In this example, service component URL to be connected is sent by SOAP header.

[Figure]

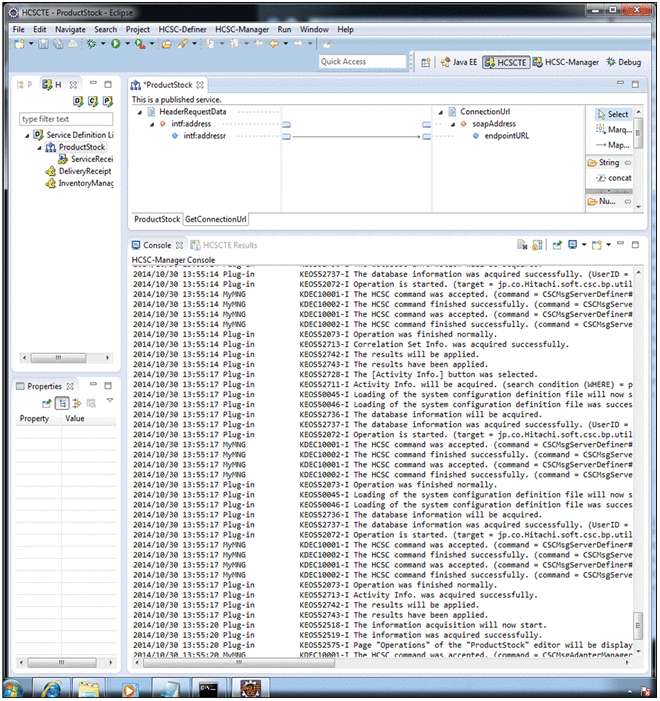
(a) Example of setting data transformation activities

The following figure shows an example of setting data transformation activities used in the business process shown in "Figure2-24 Example of business process using connection destination information file (in SOAP adapter)":

Here, "Header request data" is specified in the transformation source and "Connection destination URL" is specified in the transformation destination.

Figure 2-25 Example of setting data transformation activities (in SOAP adapter)

[Figure]

The following figure shows the definition of transformation mapping:

Figure 2-26 Example of setting transformation mapping (in SOAP adapter)

[Figure]

(b) Defining connection destination information file

Define URL for connecting to Web service in the connection destination information file (XML schema) used for performing setup in a service adapter.

Connection destination information file is provided in the service platform.

(c) Setting connection destination information

The following figure shows an example of setting connection destination information used in the business process shown in "Figure2-24 Example of business process using connection destination information file (in SOAP adapter)". Set connection destination information in the header assigned variable of the invoke service activity. You can see the information set here in SOAP adapter.

Figure 2-27 Example of setting connection destination information (setting invoke service activity)

[Figure]

(4) Notes