uCosminexus Service Platform, Overview

[Contents][Glossary][Index][Back][Next]

2.2.5 Inheriting HTTP header in Web service (SOAP communication)

HTTP header inheritance functionality is the inheritance functionality of HTTP header acquired when a different service is executed in SAP ERP 6.0 in identical business processes. This functionality is not required when a service other than SAP ERP 6.0 is invoked.

Organization of this subsection
(1) Overview of HTTP header inheritance functionality
(2) Inheritance method of HTTP header inheritance functionality
(3) Range of inheritance information of HTTP header inheritance functionality

(1) Overview of HTTP header inheritance functionality

The following figure shows the overview of HTTP header inheritance functionality:

Figure 2-16 Overview of HTTP header inheritance functionality

[Figure]

(2) Inheritance method of HTTP header inheritance functionality

HTTP header and Cookie information are inherited by allocation in the header area of invoke service activity. For details on the allocation method in the header area, see "Appendix F Inheriting HTTP header and Cookie information in which service adapter is used" in "Service Platform Basic Development Guide" .

(3) Range of inheritance information of HTTP header inheritance functionality

Inheritance information differs depending on the value of cookie-parsing property in HCSC runtime definition file and on whether to allocate information in the header area of the invoke service activity.

The Cookie information is not sent, if the host name, IP address or path attribute of a service component for which the Cookie information is sent and received does not match.

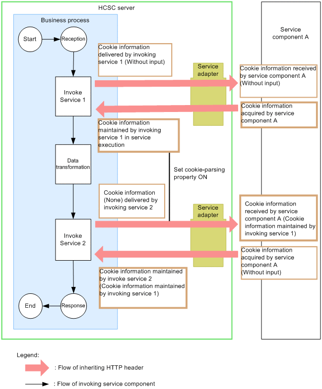
If cookie-parsing property is ON in HCSC runtime definition file and the Cookie information is not set in header allocation variable
All Cookie information is inherited. Information acquired by service component invocation 1 is inherited in service component invocation 2.
The following figure shows inheritance contents:

Figure 2-17 Inheritance contents if cookie-parsing property is ON in HCSC runtime definition file and the Cookie information is not set in header allocation variable

[Figure]

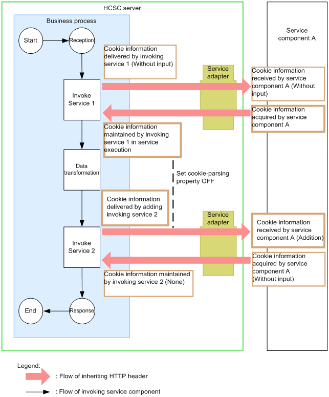
If cookie-parsing property is OFF in HCSC runtime definition file and the Cookie information is set in header allocation variable
The Cookie information set in the header area is inherited by executing service component invocation 2. However, information is not returned in service component invocation 2.
The following figure shows the inheritance contents:

Figure 2-18 Inheritance contents if cookie-parsing property is OFF in HCSC runtime definition file and the Cookie information is set in header allocation variable

[Figure]

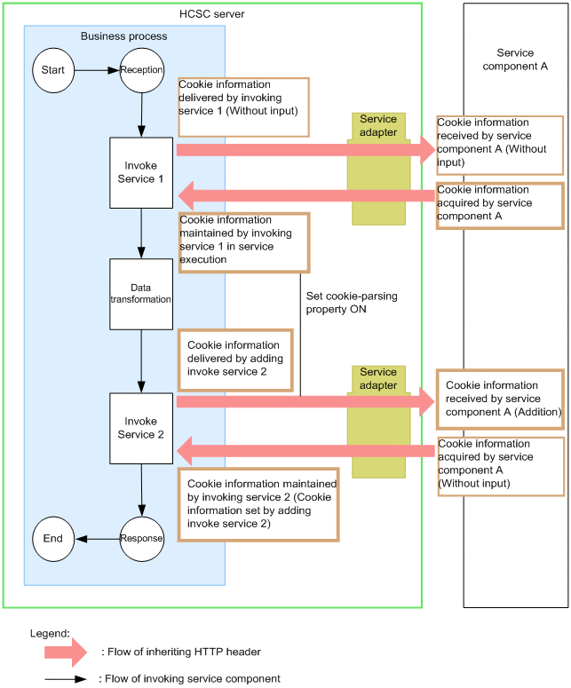
If cookie-parsing property is ON in HCSC runtime definition file and the Cookie information is set in header allocation variable
If the Cookie information in which name attribute, path attribute and host attribute are same is set in the header area, Cookie information acquired by executing service component invocation 1 is overwritten by Cookie information set in the header area and inherited by executing service component invocation 2.
However, if name attribute is same but path attribute or host attribute is different, the Cookie information acquired by service component invocation 1 and Cookie information set in the header area are inherited by executing service component invocation 2.
The following figure shows the inheritance contents:

Figure 2-19 Inheritance contents if cookie-parsing property is ON in HCSC runtime definition file and the Cookie information is set in header allocation variable

[Figure]