uCosminexus Application Server, Web Service Development Guide

[Contents][Glossary][Index][Back][Next]

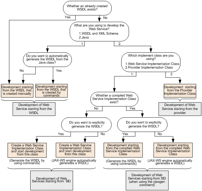
2.1 Development flow of SOAP Web Services

Use the following methods for developing SOAP Web Services:

The following figure shows how to select a development method:

Figure 2-1 How to select a method for developing SOAP Web Services

[Figure]

Organization of this section
2.1.1 Development starting from WSDL
2.1.2 Development starting from SEI
2.1.3 Development starting from SEI (When using the cjwsgen command)
2.1.4 Development starting from a provider