uCosminexus Application Server, Maintenance and Migration Guide
This section describes the notes on using the user-extended trace based performance analysis.
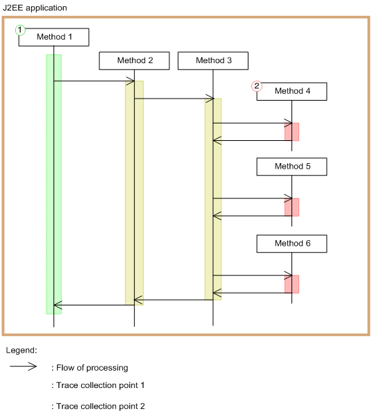
Figure 7-16 Method invocation relationship in an application
All Rights Reserved. Copyright (C) 2013, Hitachi, Ltd.