uCosminexus Application Server, Operation, Monitoring, and Linkage Guide

[Contents][Glossary][Index][Back][Next]

5.3.4 Method Cancellation

The method cancellation functionality cancels the running process that is the cause of timeout. When canceling the method, determine whether the process being currently executed can be cancelled.

Hint
When using a resource adapter compliant with the Connector 1.5 specifications, the following processes cannot be specified for method cancellation:
  • Resource adapter specific methods
  • Work executed in work management
However, the processes in the Message-driven Bean invoked by Work can be specified for method cancellation.
Organization of this subsection
(1) Protected area and non-protected area
(2) Method cancellation processing
(3) Operations during method cancellation in Web container and EJB container
(4) Timing of Method cancellation execution
(5) Notes on method cancellation

(1) Protected area and non-protected area

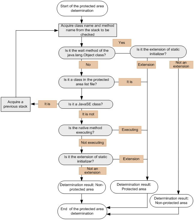
The area where a method can be cancelled is known as a non-protected area and the area where a method cannot be cancelled is known as a protected area.

Protected area is the area where a method cannot be cancelled. The protected area maintains data and area shared by J2EE server operations and guarantees the process executed in JavaVM, and hence, that method cannot be cancelled. The J2EE service, Web container, and EJB container are the protected areas. For details on the contents defined as protected area, see Appendix C Contents of the Protected Area List. In addition to the classes relevant to the protected area described here, if there are classes you want to handle as protected area, you describe the classes in the Protected area list file.

On the other hand, the non-protected area is where the methods can be cancelled. A J2EE application is a non-protected area.

The judgment of protected area and non-protected area is performed for each class. However, there are times when non-protected area is handled as a protected area depending upon the runtime conditions. Even a J2EE application is determined as a protected area, when a native method is invoked or when a static initializer is executed. Furthermore, from Cosminexus Component Container 08-00, the wait method of the java.lang.Object class is determined as an exceptional non-protected area, only in the cases where the method is not invoked in the extension of the static initializer.#

# In versions subsequent to Cosminexus Component Container 08-00, the wait method of the java.lang.Object class acquires the thread monitor (lock), when the process is restarted due to the lapse of the specified time or notify/notifyAll. If the protected area is determined while waiting for acquiring the monitor, the area is determined as a non-protected area, but cancellation is actually executed immediately after the thread monitor is acquired.

(2) Method cancellation processing

A method can be cancelled only when the process currently executed is in the non-protected area. To confirm whether a method can be cancelled, when determining the protected area, determine whether the method that is to be cancelled is being executed in the non-protected area. Method is cancelled when the process being executed is in the non-protected area. In case of a protected area, the process of determining the protected area is retried at fixed intervals. Whenever the area is determined as a protected area in the determining process, the KDJE52718-W message is displayed. When the control does not move to non-protected area in a fixed time, it is considered that method cancellation has failed and the method cancellation process terminates.

The following figure shows the flow of the process for determining the protected area:

Figure 5-2 Process for determining the protected area

[Figure]

Note that the following processing is executed during the method cancellation:

The above mentioned processing is executed even when the method cancellation is not performed because the protected area is executing.

For details on the transaction timeout, see 3.15.8 Transaction timeout and statement cancellation in the uCosminexus Application Server Common Container Functionality Guide.

(3) Operations during method cancellation in Web container and EJB container

If a method is cancelled, ThreadDeath occurs in the threads executing the methods that are to be cancelled. In the Web container and EJB container, catch this ThreadDeath and implement the required processes.

The following section describes the operations when canceling a method in the Web container and EJB container:

(a) Operations in the Web container

The operations differ depending upon the timing when ThreadDeath is thrown.

When ThreadDeath is thrown during the request process in Web application filter, servlet, or JSP
The javax.servlet.ServletException is thrown in the calling filter, servlet, or JSP.
For example, when the servlet is executed in the doFilter method invocation extension of javax.servlet.FilterChain from filter and ThreadDeath occurs during the execution of that servlet, javax.servlet.ServletException is thrown in the invocation of the doFilter method.
Similarly, when the forward method or the include method of javax.servlet.RequestDispatcher is invoked to forward a request to the servlet or JSP, ThreadDeath object is thrown during the getRootCause method of javax.servlet.ServletException. When ThreadDeath is thrown during the listener process of the Web application
The Web container catches ThreadDeath, but an exception is not thrown for the user program because of which the event that led to the listener is invoked.
For example, when HttpSession is created by invoking the getSession method of javax.servlet.http.HttpServletRequest, the sessionCreated method of javax.servlet.http.HttpSessionListener is invoked. When ThreadDeath is thrown during the execution of this sessionCreated method, the Web container catches the thrown ThreadDeath, but exception is not thrown when invoking the getSession method where the event of HttpSession generation has occurred.
(b) Operations in EJB container

When ThreadDeath is thrown during the EJB method invocation, operations are the same as those when system exception defined in EJB specifications occurs. In the getCause method of the exception returned to calling source, the ThreadDeath object is returned.

(4) Timing of Method cancellation execution

This section explains the timing for canceling the method and the maximum time taken until the method is cancelled.

The method cancellation process is executed asynchronously after command execution. Moreover, the method cancellation process does not influence the time interval of the method cancellation process.

(5) Notes on method cancellation

During method cancellation, the local variable information is output to the stack trace by default.

Output of the local variable information to the stack trace might affect the performance, so we recommend that you specify -XX:-HitachiLocalsInStackTrace in the JavaVM extension option so that the local variable information is not output to the stack trace during method cancellation.