uCosminexus Application Server, System Design Guide

[Contents][Glossary][Index][Back][Next]

3.10.1 Configuration using a database (database session failover functionality)

This subsection describes the configuration where session information is inherited using a database.

Organization of this subsection
(1) Features of system configuration
(2) Processes invoked on the respective machines

(1) Features of system configuration

You use a database for saving the session information. If a database is used for saving the business information, you can use the same database for saving the session information.

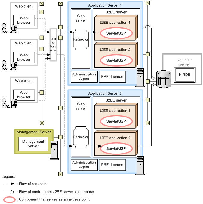
The following figure shows an example of a configuration where session information is inherited using a database:

Figure 3-48 Example of a configuration where session information is inherited using a database

[Figure]

Note: For other legend items, see 3.2 Description of the system configuration.

Features
  • When an error occurs in a specific J2EE server, the session information is inherited in a separate J2EE server.
  • When an error occurs in a database server, the session information saved in the database is left as is. You can use that information after restarting the database server.

Flow of requests
The global session information in the J2EE server is duplicated and managed in the database.
A J2EE server receives the request and when the session is established, the global session information saved in the database is locked. After completing the processing of the J2EE application, the global session information of the database is updated in accordance with the global session information contents of the J2EE server. The lock is then released.
When there is an error in the J2EE server, the global session information saved in the database is acquired from another J2EE server, and the session information is inherited.

(2) Processes invoked on the respective machines

This point describes the software and processes required on the respective machines:

(a) Application Server machine

You must install the software required for establishing a connection with the database when using the database session failover functionality. The following table describes the required software:

Database used Required software
HiRDB HiRDB Type4 JDBC Driver
Oracle Oracle JDBC Thin Driver

Software other than those mentioned in the above table and any other processes to be invoked differ in each system configuration, depending on the functions to be used. Deploy the required software and processes as per the functions to be used.

(b) Database server machine

Install any of the following software on a machine where the database will run:

Start the processes required in respective databases.

(c) Management Server machine

You must install Application Server on the Management Server machine.

The process to be invoked is as follows:

(d) Web client machine

A Web browser is required on the Web client machine.