uCosminexus Application Server Overview

[Contents][Index][Back][Next]

7.4.2 Services

The services used in SOA imply reusable software components with a one-to-one relationship with businesses. By handling a business application as a service (converting them into a service), the systems that have been dispersed can be integrated as a system where SOA is applied. Figure 1-7 shows the conversion of business systems into services by adopting the concept of SOA, as well as the system integration.

Figure 7-7 Conversion of business system into services and system integration

[Figure]

Components such as business applications, business packages, and database operations that are distributed over a network sometimes use different interfaces. Because of this, system integration used to be difficult. With the service platform, by converting the business applications, business packages, and database operations into services, and by using a common standard interface, the distributed business systems can be integrated.

Since services have an isolation level, one of their characteristics is that if a failure occurs in a certain service or if a service is added or modified after a business process is re-evaluated, such an occurrence has little effect on other services. In addition, existing services can be reused.

Organization of this subsection
(1) Relationship between services and a business process
(2) Service interfaces
(3) Extraction and granularity of services

(1) Relationship between services and a business process

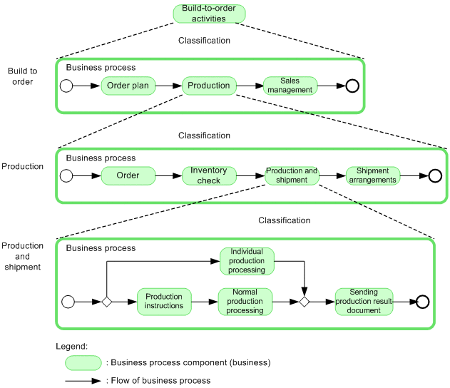
Since the services constituting a business process are inter-linked loosely, even if a failure occurs, or even if the services are replaced when there is a need to change the system, the scope of impact is minimum. As a result, you can change a business process by quickly changing the business procedures.

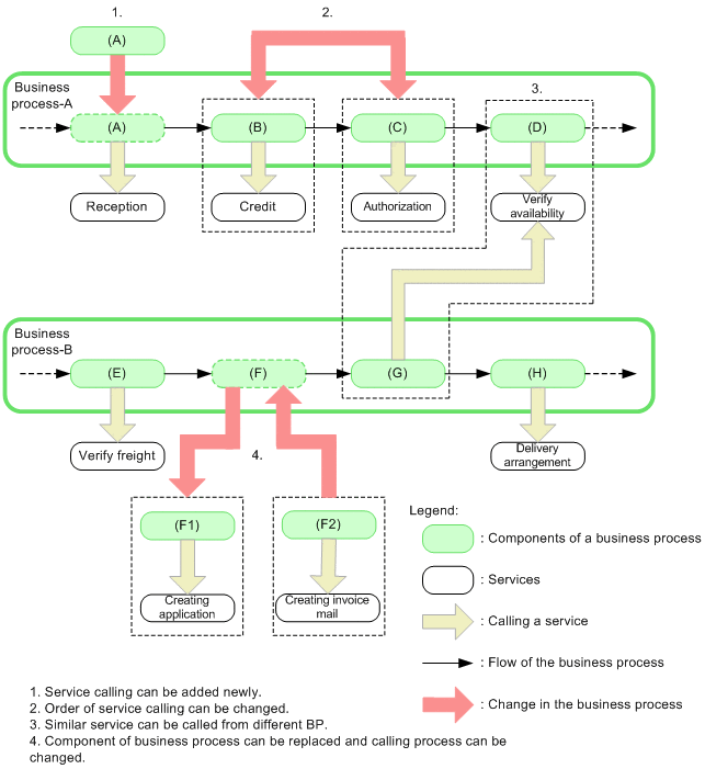
Also, a service that is being used in a business process can be reused in another business process. The next figure shows an example of adding and modifying services that make up a business process.

Figure 7-8 Example of adding and modifying services that make up a business process

[Figure]

(2) Service interfaces

A service has an interface for providing functions to a business. The service is linked with the business process through this interface. An interface is a connecting point of a service and defines the functions that the service can provide, as well as the required I/O data. The components provide implementation for the functions that a service provides, and the interface acts as the entrance. A component is a part of a service that processes the requested contents. The component consists of online applications or interactive applications that perform synchronous and asynchronous processing, and methods such as new development, reuse of existing systems, and introduction of packages can be used. The following figure shows the structure of a service.

Figure 7-9 Structure of a service

[Figure]

Figure 1-9 shows how each business uses components corresponding to the request, through an interface.

(3) Extraction and granularity of services

In a system where SOA is applied, everything right from development up to operation is considered as a service. As a result, the performance and flexibility of the system varies depending on how the service is divided and the size of the service. This method of dividing a service is called service extraction. When you extract a service, the business contents are examined and the functions to be provided by the service are decided. Additionally, the scope (size) of the functions that a service provides is called granularity. When developing a system where SOA is applied, whether a system can easily support the changes in business environment is decided depending on the granularity.

The service granularity is decided as a whole from the business system and business flow, and the dependency of the data. Appropriate granularity for a service depends on the business-related changes that occur. When each service is close to the unit in which the business change occurs and the level of independence also is high, the business change can be absorbed through a change brought about by a re-arrangement of services. Such a unit becomes appropriate as the service granularity.

If the service is too big for a business change that occurs, it will not be possible to comply with the change by re-arranging the services. If the service is too small, the dependency between the services will become complex and making changes in a single service may not be sufficient to comply with the change in business. Figure 1-10 shows the relationship between the services and service granularity.

Figure 7-10 Relationship between the services and service granularity

[Figure]

However, depending on the contents of the business change, the upper-layer services may support easily to comply with the change. In such a case, it is possible to comply with the changes by arranging the business process in layers. The following figure shows an example of arrangement of the business process and businesses in layers.

Figure 7-11 Example of arrangement of the business process and businesses in layers

[Figure]