uCosminexus Application Server Overview
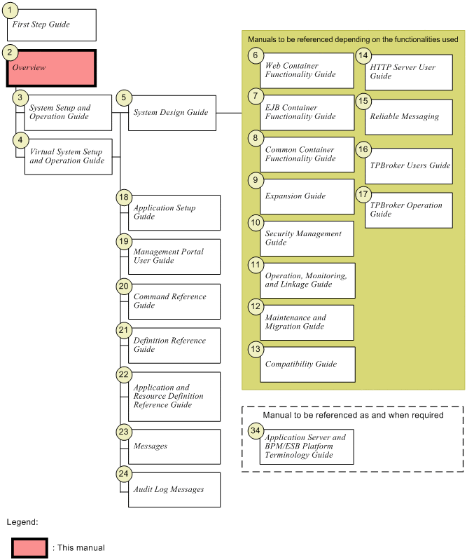
The following figure shows the Application Server manual organization.
Figure 3-1 Application Server manual organization (Manuals to be referenced for building and operating the execution environment)
Figure 3-2 Application Server manual organization (Manuals to be referenced for developing an application)
The following table gives an overview of the contents explained in the respective manuals. Note that the item numbers in the table correspond to the item numbers in the figure.
Table 3-1 Overview of the Application Server manuals
| No. | Manual name | Contents |
|---|---|---|
| 1 | Application Server First Step Guide | This manual describes the procedure to build the development environment and execution environment to operate a sample program. |
| 2 | Application Server Overview | This manual gives an overview of the products of Application Server. |
| 3 | Application Server System Setup and Operation Guide | This manual describes the methods to build and operate a system by installing Application Server. Reference this manual first when installing Application Server in the environment for the production operation. |
| 4 | Application Server Virtual System Setup and Operation Guide | This manual describes the procedure to design, build and operate when building Application Server on a virtual server. |
| 5 | Application Server System Design Guide | Reference this manual when building and operating a system with a configuration other than the system configuration explained in the Application Server System Setup and Operation Guide. This manual describes the guidelines to review the system configuration and the operation methods corresponding to the system objectives. This manual also describes the methods of tuning. |
| 6 | Application Server Web Container Functionality Guide | This manual describes details on the functions of Application Server including the execution method and the settings required in the execution environment of Application Server. Among the J2EE server functions, this manual also describes the functions of a Web container that is the execution base for Web applications. It also describes a function to be executed by linking with the Web server. |
| 7 | Application Server EJB Container Functionality Guide | This manual describes details on the functions of Application Server including the execution method and the settings required in the execution environment of Application Server. Among the J2EE server functions, this manual describes the function of an EJB container that is the execution base for an Enterprise Bean. |
| 8 | Application Server Common Container Functionality Guide | This manual describes details on the functions of Application Server including the execution method and the settings required in the execution environment of Application Server. Among the J2EE server functions, this manual describes the functions that can be used in both, the Web container and EJB container. |
| 9 | Application Server Expansion Guide | This manual describes details on the functions of Application Server including the execution method and the settings required in the execution environment of Application Server. This manual describes the extended functions of Application Server. |
| 10 | Application Server Security Management Guide | This manual describes details on the functions of Application Server including the execution method and the settings required in the execution environment of Application Server. This manual describes the functions to ensure the security of a system of Application Server. It also describes the system configuration and the operation method to ensure security. |
| 11 | Application Server Operation, Monitoring, and Linkage Guide | This manual describes details on the functions of Application Server including the execution method and the settings required in the execution environment of Application Server. This manual describes details on the functions used for system operations, the function to monitor the system, and the function to link with other products. |
| 12 | Application Server Maintenance and Migration Guide | This manual describes details on the functions of Application Server including the execution method and the settings required in the execution environment of Application Server. This manual describes the functions required for system maintenance in the case of trouble occurrence, and the system transition corresponding to the upgrading of a product version. |
| 13 | Application Server Maintenance and Migration Guide | This manual describes details on the functions of Application Server including the execution method and the settings required in the execution environment of Application Server. This manual describes the function for compatibility provided by previous versions of Application Server. |
| 14 | Application Server HTTP Server User Guide | This manual describes details on the setup and management of HTTP Server (Web server). |
| 15 | Reliable Messaging | This manual explains the method to link an application by an asynchronous communication of messages with Reliable Messaging. |
| 16 | TPBroker Users Guide | This manual describes the overview, functions, and operation method of TPBroker. |
| 17 | TPBroker Operation Guide | Among the functions of TPBroker, this manual describes the troubleshooting of the ORB function, extended functions required to operate the ORB functions, methods of linking TPBroker with other products, and the transition in the case of upgrading of version. |
| 18 | Application Server Application Setup Guide | This manual describes the operations of J2EE applications and resources with the server management command. |
| 19 | Application Server Management Portal User Guide | This manual describes details on the windows and operations of the management portal. |
| 20 | Application Server Command Reference Guide | This manual describes the commands to be used when building and operating a system, and developing an application. |
| 21 | Application Server Definition Reference Guide | This manual describes the method of defining a file used when building and operating a system, and developing an application. This manual describes the files used to define a J2EE server or Management Server. |
| 22 | Application Server Application and Resource Definition Reference Guide | This manual describes the method of defining a file used when building and operating a system, and developing an application. This manual describes the files used to set the attributes of an application and resources. |
| 23 | Application Server Messages | This manual describes the messages output when building and operating a system, and when developing an application. |
| 24 | Application Server Audit Log Message | This manual describes the messages that are used when auditing the system. |
| 25 | Application Server Application Development Guide | This manual describes the method of developing an application. It also explains the method to set up a development environment. |
| 26 | Application Server API Reference Guide | This manual describes the API and tags used for developing an application. |
| 27 | Application Server XML Processor User Guide | This manual describes the functions, creation method, and the method of using the XML purser and the XSLT transformer provided by XML Processor. |
| 28 | Application Server Web Service Development Guide | This manual describes the method to develop and execute SOAP Web Services according to the JAX-WS specifications and the method to execute RESTful Web Services according to the JAX-RS specifications. |
| 29 | Application Server SOAP Application Development Guide | This manual describes the method to develop and execute SOAP applications using the SOAP application development support function. |
| 30 | Application Server Web Service Security Users Guide | This manual describes the Web service security functions. |
| 31 | XML Security - Core User Guide | This manual describes the function to generate and validate the XML signature data and the function to encrypt and decode the XML. |
| 32 | Borland(R) Enterprise Server VisiBroker(R) Developers Guide | This manual describes how to use Borland Enterprise Server VisiBroker and its advanced functions. |
| 33 | Borland(R) Enterprise Server VisiBroker(R) Programmers Reference | This manual describes the class and interface information, program tools, and the command line option provided by Borland Enterprise Server VisiBroker. |
| 34 | Application Server and BPM/ESB Platform Terminology Guide | This manual describes the terminology used in the manuals for Application Server and BPM/ESB Platform. |
The manual organization has been changed in version 09-50. The main changes are as follows:
All Rights Reserved. Copyright (C) 2013, 2015, Hitachi, Ltd.