Job Management Partner 1/Software Distribution Setup Guide

[Contents][Glossary][Index][Back][Next]

10.2.6 Setting how to assign inventory information

To load inventory information to the Asset Information Manager Subset database and manage it, you must match the client in JP1/Software Distribution and the managed target in Asset Information Manager Subset to avoid registration errors, such as registering information about the same device as for separate devices.

To accurately assign the information collected by JP1/Software Distribution to the asset information in Asset Information Manager Subset, you must specify the information that is to be used as key values for inventory information and Asset Information Manager Subset's asset information.

To specify how to assign inventory information to Asset Information Manager Subset's asset information, use the Server Setup dialog box. For details about the settings, see 10.2.5 Setting the link with JP1/SD.

This subsection provides a detailed explanation about how inventory information is registered depending on the settings in the Server Setup dialog box.

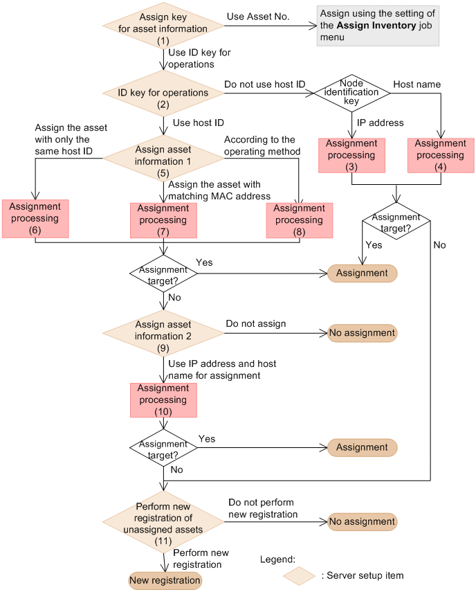
The following figure shows the flow of settings and assignment in the Server Setup dialog box.

Figure 10-4 Flow of settings and assignment in the Server Setup dialog box

[Figure]

Numbers (1) through (11) in the figure correspond to the headings for the explanations provided below.

Notes
  • If the setting in the Server Setup dialog box is MAC address for dial up connection and Do not add to the assigned information is specified, devices with a dialup connection are not assigned by MAC address.
  • If the device type of the target asset information is not Computing (Device type code is not in the range from 100 to 199), the asset is registered.
Organization of this subsection
(1) Types of Assign Key for asset information
(2) Details about using working key
(3) Assignment processing when the node identification key is IP address working
(4) Assignment processing when the node identification key is host name working
(5) When assignment is not possible by host ID
(6) Assignment processing when the specification is Machines with only the same host ID
(7) Assignment processing when the specification is Machines with the same MAC address
(8) Assignment processing when the specification is According to the JP1/SD definition
(9) If there is no assignment with the Conditions for assigning asset information 1 specification method
(10) Assignment processing when the specification is Use IP address and host name
(11) New registration of unassigned assets
(12) Asset information assignment method by working key
(13) How to define the assignment-exception MAC list

(1) Types of Assign Key for asset information

The two different methods for assigning the inventory information to Asset Information Manager Subset's asset information are the use of JP1/Software Distribution's ID key for operations and the use of asset numbers that have been set by the Assign Inventory job menu.

(2) Details about using working key

The host ID is a special value in the JP1/Software Distribution system; it is key information used to identify each device. The host ID is generated when JP1/Software Distribution Client is installed, and the JP1/Software Distribution server is notified of it automatically. Therefore, the host ID, unlike the node identification key, is not affected by changes to the network configuration.

If the JP1/Software Distribution setting is Use host ID, the host ID is used for assignment. If Use host ID is not selected, the node identification key is used for assignment.

The host identification key can use the host name or the IP address. The one that is used for management is selected during setup of JP1/Software Distribution; both cannot be used at the same time.

(3) Assignment processing when the node identification key is IP address working

The assignment follows the following procedure:

  1. The Asset Information Manager Subset assets with matching MAC address and IP address are assigned.
  2. The Asset Information Manager Subset asset information with the matching MAC address is assigned.
  3. The Asset Information Manager Subset assets with matching IP address are assigned.

During registration or updating, the IP address is set in Assignment key for the Asset Information Manager Subset asset information.

(4) Assignment processing when the node identification key is host name working

The assignment follows the following procedure:

  1. The Asset Information Manager Subset asset information with the matching MAC address and host name is assigned.
  2. The Asset Information Manager Subset asset information with the matching MAC address is assigned.
  3. The Asset Information Manager Subset asset information with the matching host name is assigned.

During registration or updating, the host name is set in Assignment key for the Asset Information Manager Subset asset information.

(5) When assignment is not possible by host ID

When assignment cannot be made by the host ID, assignment is made according to the specification of Conditions for assigning asset information 1 in the Server Setup dialog box.

During registration or updating, the host ID is set in Assignment key for the Asset Information Manager Subset asset information.

(6) Assignment processing when the specification is Machines with only the same host ID

The Asset Information Manager Subset asset information with the matching host ID and Assignment key value is assigned.

(7) Assignment processing when the specification is Machines with the same MAC address

The assignment follows the following procedure:

  1. The Asset Information Manager Subset asset information with the matching host ID and Assignment key value is assigned.
  2. If there is no corresponding asset information, the Asset Information Manager Subset asset information with the matching MAC address is assigned.

(8) Assignment processing when the specification is According to the JP1/SD definition

The assignment follows the following procedure:

  1. The Asset Information Manager Subset asset information with the matching host ID and Assignment key value is assigned.
  2. The Asset Information Manager Subset asset information with the matching MAC address, IP address, and host name is assigned.
  3. If the node ID is host name working, the Asset Information Manager Subset asset information with the matching MAC address and host name is assigned.
  4. If the node ID is IP address working, the Asset Information Manager Subset asset information with the matching MAC address and IP address is assigned.
  5. If there is no corresponding asset information in either step 3 or 4, the Asset Information Manager Subset asset information with the matching MAC address is assigned.

(9) If there is no assignment with the Conditions for assigning asset information 1 specification method

If there is no assignment with the Conditions for assigning asset information 1 specification method (there was no asset information matching the host ID or MAC address), the specification of Conditions for assigning asset information 2 is followed. If an assignment could not be made by the host ID, it might be that the device was different due to a replacement or due to re-installation of the OS.

(10) Assignment processing when the specification is Use IP address and host name

The assignment follows the following procedure:

  1. The Asset Information Manager Subset asset information with the matching IP address and host name is assigned.
  2. If the node ID is host name working, the Asset Information Manager Subset asset information with the matching host name is assigned.
    If the node ID is IP address working, the Asset Information Manager Subset asset information with the matching IP address is assigned.

(11) New registration of unassigned assets

If there is no corresponding asset information in Asset Information Manager Subset, whether or not assets are registered depends on the Perform new registration of unassigned assets setting in the Server Setup dialog box. If New registration is specified, the asset will be newly registered; if Do not perform new registration is specified, the asset will not be registered.

(12) Asset information assignment method by working key

The following table shows the assignment method when Use working key is specified for Assign key for asset information in the Server Setup dialog box and when the information used as assignment key is updated.

Table 10-6 Assignment method by JP1/Software Distribution's working key

Status in which inventory information is updated (information to be updated) Host ID No host ID
Host name IP address
Changing IP address (IP address) Assign by host ID. Assign by MAC address and host name. Assign by MAC address.
Changing host name (host name) Assign by host ID. Assign by MAC address. Assign by MAC address and IP address.
Re-installing OS
(host ID)
Assign by one of the following:
  • MAC address
  • MAC address, host name, and IP address
  • MAC address and host name
  • MAC address and IP address
Assign by MAC address and host name. Assign by MAC address and IP address.
Replacing (host ID, MAC address) Assign by one of the following:#
  • Host name and IP address
  • Host name
  • IP address
Assign by host name. Assign by IP address.

#
This is the assignment method with Conditions for assigning asset information 2 when Use IP address and host name is selected.

This explains the settings in the Server Setup dialog box using an example of replacing. Furthermore, if the Assign Key for asset information setting in the Server Setup dialog box is Use working key, the Working key must be set to Use host ID.

When replacing, the host ID and MAC address are different, so assets cannot be assigned by Conditions for assigning asset information 1. Therefore, assets are assigned according to the Conditions for assigning asset information 2 setting.

After a replacement, specify as shown below depending on whether the device after the replacement is to be treated as a new device or as the same device as before the replacement.

When a replaced device is to be registered as a new asset
  • With Conditions for assigning asset information 2, specify Do not assign.
  • With Perform new registration of unassigned assets, specify New registration.

When a replaced device is to be assigned the same as the previous device
  • With Conditions for assigning asset information 2, specify Use IP address and Host name.
    If the host name or IP address matches that of the device before replacement, the information on the device before replacement can be assigned.

Notes
  • If there is more than one corresponding asset, the information on the asset with the most recent registration date is updated.
  • If a mobile network card, such as a PC card, is shared among multiple devices, use Use host ID with JP1/Software Distribution.
  • If Use host ID is used with JP1/Software Distribution, re-installing the OS on the device causes a new host ID to be assigned. If this happens, assignment by the assignment key is no longer possible.
    In such a case, assignment conforms to Conditions for assigning asset information 1 and Conditions for assigning asset information 2.
  • The values of the MAC address, IP address, and host name of the hardware asset information are used in the assignment.
  • If the status of the assigned asset information is Scrap (the device status code is 500-699), the information is not changed.

(13) How to define the assignment-exception MAC list

When specifying a MAC address for the key to assign inventory information to the asset information in Asset Information Manager Subset, if you wish to register multiple machines with the same MAC address to identify each machine in the database, create the assignment-exception MAC list (MacListOfOmitMatching.ini). For details on how to define the assignment-exception MAC list, see the description below.

The "assignment-exception MAC list" file needs to be placed in the path "Installation folder of Asset Information Manager Subset\env". For reference, see the sample file "MacListOfOmitMatching.ini.org" located in that path. Create the assignment-exception MAC list file based on the sample file.

Note:
Asset Information Manager Subset checks the assignment-exception MAC list file in the above path when assigning the key to the information. If there is no assignment-exception MAC list file, Asset Information Manager Subset will assume that no MAC addresses are specified for exclusion.