Job Management Partner 1/Asset Information Manager Planning and Setup Guide

[Contents][Glossary][Index][Back][Next]

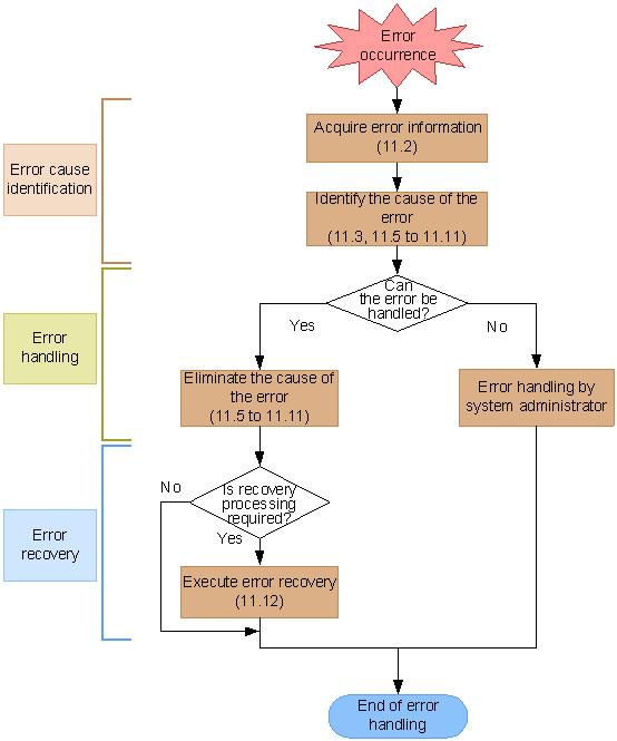
11.1 Troubleshooting procedure

This section describes the procedure for handling errors in the asset management system. For details about the principal causes of errors and how to handle them, see sections 11.5 through 11.11.

The figure below shows the recovery procedure starting from the point of error occurrence.

Figure 11-1 Error handling procedure

[Figure]

Before handling an error, make sure that no other processing is under execution. For details about transaction processing in the asset management system, see 11.4 Transactions in the asset management system.