Job Management Partner 1/Automatic Job Management System 3 Overview

[Contents][Glossary][Index][Back][Next]


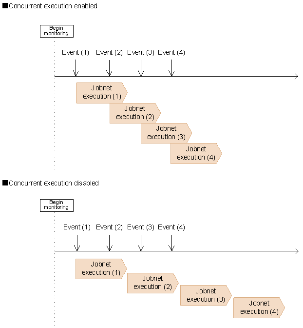
3.4.4 Concurrent execution of execution generations

If a start condition is satisfied when a monitoring generation is in the Now monitoring status and an execution generation is in the Now running status, a new execution generation is generated. The behavior of the execution generation depends on whether concurrent execution is enabled or disabled. The following figure shows the behavior according to the concurrent execution setting.

Figure 3-46 Jobnet behavior according to the concurrent execution setting

[Figure]

To enable the concurrent execution of execution generations, use the Define Details - [Jobnet] dialog box (for a root jobnet) or the Define Details - [Remote Jobnet] dialog box (for a root remote jobnet). For details, see 15.3.8 Define Details - [Jobnet] dialog box (for a root jobnet) in the Job Management Partner 1/Automatic Job Management System 3 Operator's Guide or 15.3.10 Define Details - [Remote Jobnet] dialog box (for a root remote jobnet) in the Job Management Partner 1/Automatic Job Management System 3 Operator's Guide.

[Contents][Back][Next]


[Trademarks]

Copyright (C) 2009, 2010, Hitachi, Ltd.
Copyright (C) 2009, 2010, Hitachi Solutions, Ltd.